浙江衢州养老保险缴费基数2023-2024是多少?据新社通app获悉,城镇职工养老保险退休待遇优于城乡居民养老保险,缴费年限是关键。最低缴费年限为15年,满60周岁可享受待遇。养老保险缴费原则“多缴多得,长缴多得”。电子化缴费渠道方便快捷。那么,浙江衢州养老保险要交多少钱?社保退休能领多少钱?下面就随新社通app小编一起来看看详情吧。
据新社通app显示,浙江衢州职工养老保险缴费基数2023-2024年最新标准如下:
浙江衢州养老保险最低缴费基数:4462元;
企业缴费比例:15%;
个人缴费比例:8%
合计缴费金额=企业缴费金额669.3元+个人缴费金额356.96元=1026.26元。
(注:本文数据仅供参考,具体以当地缴费标准为准)

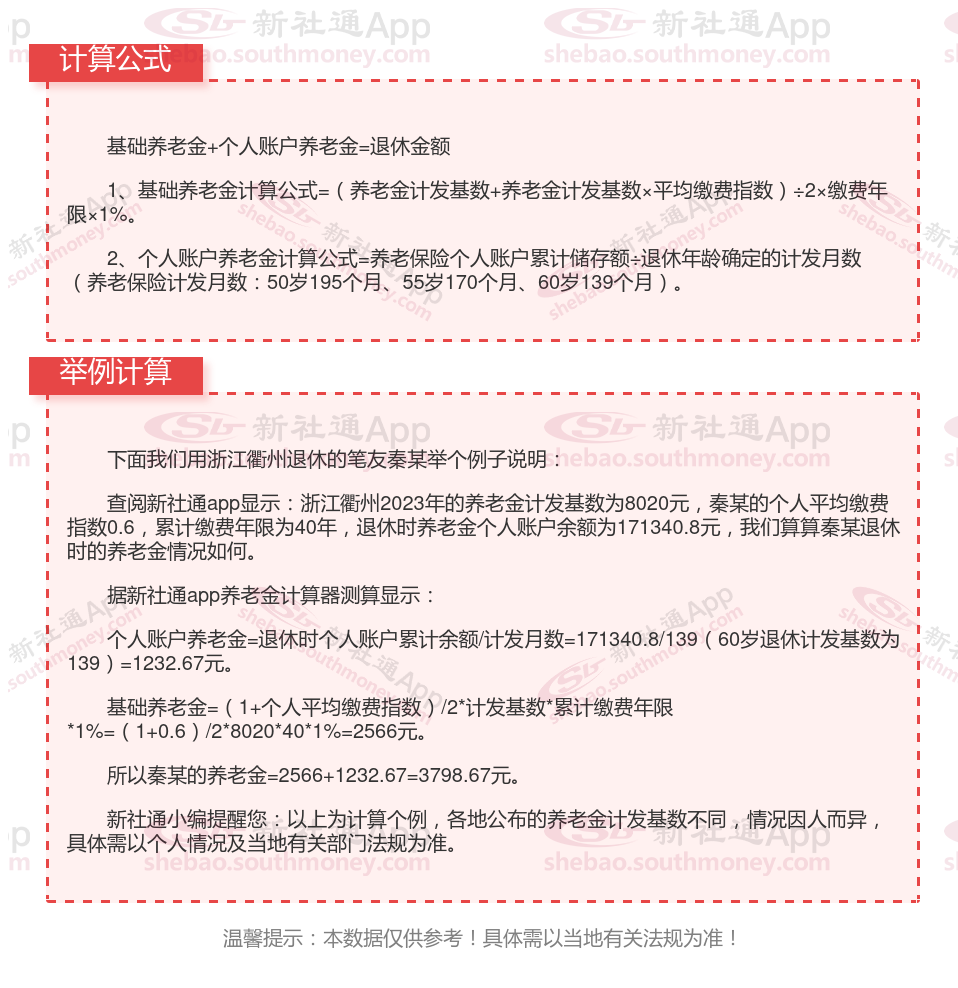
浙江衢州养老金计算公式2024年计算方法(在线计算器)

养老金计发月数是什么意思?
养老金计发月数指的是养老金待遇计划发放的月数。这个数值是根据城镇人口平均估计寿命、退休年龄以及基金投资收益率等多个因素来确定的。目前,我国60岁、55岁和50岁退休职工的个人账户养老金的计发月数分别为139个月、170个月和195个月。
然而,这个计发月数并非一成不变。随着记账利率的变化、退休金增长方案的调整以及人均预期寿命的延长等因素,养老金计发月数可能会发生变化。因此,具体的养老金计发月数应以当时的法规为准。
为了获取最准确的信息,建议定期查阅相关的方案或咨询当地的社保部门。同时,了解养老金计发月数的含义和影响因素,也有助于更好地规划个人的养老保险。

(备注:数据仅供参考,具体以当地有关法规为准)
以上就是浙江衢州养老保险缴费全部内容,希望对您有帮助,欢迎关注新社通app解锁更多社保专业资讯。
养老保险缴费
菏泽
社保缴纳,退休金计算
秦皇岛退休金
东莞退休金
退休金计算
养老规划
四川资阳退休金
养老保险缴费