据新社通app获悉,山西大同养老保险待遇是多缴多得、长缴多得。但确确实实还是有很多人就是只缴纳养老保险15年,就静待退休领养老金,这种情况下能领多少养老金呢?山西大同现在养老保险要交多少钱一个月?下面就随新社通app小编一起来看看详情。
山西大同养老保险缴费基数2023-2024年最新标准(最低)
据新社通app显示,山西大同职工养老保险缴费基数2023-2024年最新标准如下:
山西大同养老保险最低缴费基数:4113元;
企业缴费比例:16%;
个人缴费比例:8%
合计缴费金额=企业缴费金额658.08元+个人缴费金额329.04元=987.12元。
(注:本文数据仅供参考,具体以当地缴费标准为准)
山西大同养老保险每月缴费金额的计算方法
据新社通app获悉,山西大同养老保险缴费金额的计算通常基于养老保险缴费基数和缴费比例。以下是一个简单的计算举例:
假设山西大同某职工的养老保险缴费基数为4113元,企业缴费比例为16%,职工个人缴费比例为8%。
企业缴费额:核定的企业职工工资总额(即养老保险缴费基数) ×企业缴费比例。计算为:4113元 × 16% =658.08元。
职工个人缴费额:核定的缴费基数 ×个人缴费比例。计算为:4113元 × 8% = 329.04元。
据新社通app养老保险计算器显示,该职工每月的养老保险缴费总额为:企业缴费额658.08元 + 职工个人缴费额329.04元 = 987.12元。
请注意,这只是一个简单的计算示例,实际的养老保险缴费金额计算可能会因地区、方案、工资水平等因素有所不同。具体的计算方法和比例可能会根据当地的法规和方案进行调整,因此在实际计算时,应参考当地社保局或相关部门的法规。
》点击新社通app养老保险计算器,轻松测算你的养老保险缴纳金额!
此外,养老保险缴费金额还可能涉及到补缴、调整等情况,具体情况需要根据个人实际情况和当地方案进行确定。如果您有具体的计算需求或疑问,建议咨询当地社保局或相关部门以获取准确的信息。
山西大同养老金如何查询个人账户余额?
养老保险退保条件有哪些?
【1】职工去世
如果职工在退休之前就去世了,养老保险个人帐户的累计额也可以一次性结算出来,由法定继承人领取。如果是在退休后领取养老金的期间去世,那么该职工个人账户里未领取完的余额也可以一次性结算出来,由法定继承人领取。
【2】达到法定退休年龄
当办理了养老保险的职工达到了法定退休年龄,但又没有缴满法定的15年时可以去社保经办机构申请终止职工基本养老保险关系,将个人账户储存额一次性结算退还给本人。
【3】离境、移民定居
如果职工在办理了职工基本养老保险之后,要去境外定居生活或者直接移民的话,也可以在离境的时候向社保经办机构申请终止职工基本养老保险关系,让社保经办机构将个人账户储存额一次性结算退还给本人。
总的来说,社保中的养老保险可以退保的。但是是有条件的,并不是想要退保就能立刻退保的。在没有缴纳满15年养老保险,同时不愿意把剩下的年份缴纳满,那么是可以申请把个人养老账户的所有钱退回到自己个人账户的。
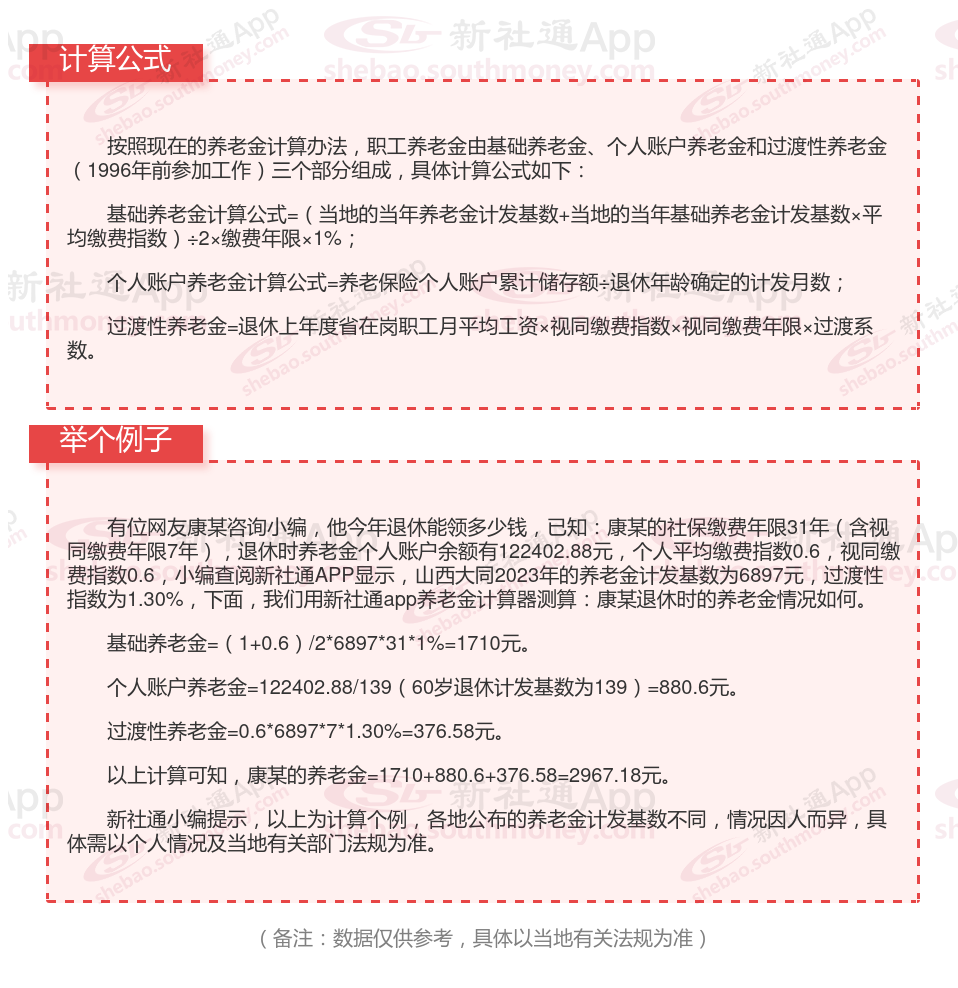
山西大同社保退休能领多少钱?(在线计算举例说明)

温馨提示:本数据仅供参考!仅供参考和学习交流之用,不对您构成任何决策建议。具体需以当地有关法规为准!
以上就是山西大同养老保险缴费全部内容,希望对您有帮助,欢迎关注新社通app解锁更多社保专业资讯。
退休金新算法
陕西汉中养老金
养老保险缴费
养老规划
开封养老金计算公式
宁夏吴忠退休金
退休金计算
退休金
阿克苏退休金计算