据新社通app获悉,养老保险是为居民退休后的经济来源提供保证的保险,对于单位职工而言,由用人单位和职工本人共同缴纳养老保险,保费较高;而居民的养老保险保费是由居民个人承担。不管是职工养老保险还是居民养老保险,保费都需要通过养老保险缴费基数计算得出。下面随新社通app小编一起来看看四川眉山养老金缴费标准2023-2024最新基数比例是多少!
据新社通app显示,四川眉山职工养老保险最低缴费基数为:4511元;单位和个人的缴费比例分别为:16%、8%;
个人缴费金额:360.88元,单位缴费金额:721.76元,每月合计缴费:1082.64元。
(注:本文数据仅供参考,具体以当地缴费标准为准)

四川眉山养老金计算公式2024年计算方法(在线计算器)

养老金计发月数是什么意思?
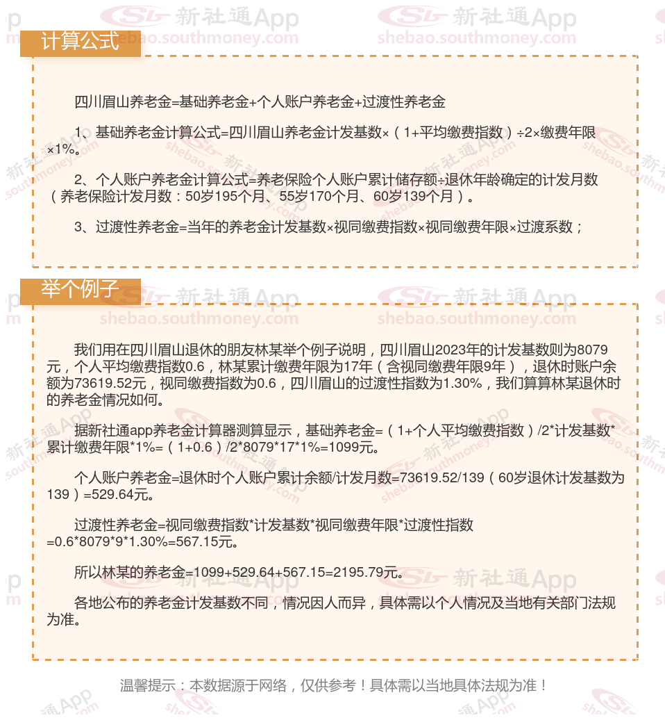
养老金计发月数指的是养老金待遇计划发放的月数。这个数值是根据城镇人口平均估计寿命、退休年龄以及基金投资收益率等多个因素来确定的。目前,我国60岁、55岁和50岁退休职工的个人账户养老金的计发月数分别为139个月、170个月和195个月。
然而,这个计发月数并非一成不变。随着记账利率的变化、退休金增长方案的调整以及人均预期寿命的延长等因素,养老金计发月数可能会发生变化。因此,具体的养老金计发月数应以当时的法规为准。
为了获取最准确的信息,建议定期查阅相关的方案或咨询当地的社保部门。同时,了解养老金计发月数的含义和影响因素,也有助于更好地规划个人的养老保险。

温馨提示:本数据仅供参考!具体需以当地有关法规为准!
以上就是四川眉山养老保险缴费全部内容,希望对您有帮助,欢迎关注新社通app解锁更多社保专业资讯。
退休金
养老规划
养老金重算
养老保险缴费
江苏徐州退休金
退休金
养老规划
退休人员补差
养老保险缴费
四川德阳退休金