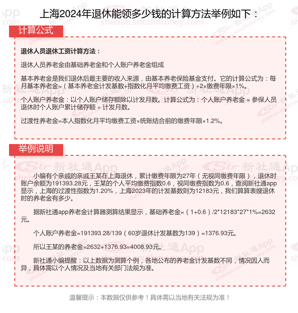
上海退休人员养老金计算方法:
基础养老金为:上一年退休地在岗职工月平均工资(1 个人平均缴费指数)÷2×累计缴费年限(含视为缴费年限)×1%
个人账户养老金=个人账户储存额÷预计领取月数。

基本养老金水平高低的主要因素是什么?
交的钱:单位上缴是依照百分之60到别300%,灵活工作者交钱是60%-300%,根本规则是上缴越多钱越多。
退休年龄:假如你是55岁退休还是60岁退休,在计算个人账户养老金的时候,所除的计发月数是不同的。退休年龄越往后,计发月数越小,个人账户养老金可能算起来会略高一些。
退休金的多少是一个综合考量多个维度的结果,这些维度包括了个人的工作年数(工龄)、所处时期的社会平均工资、缴费的具体百分比(包括个人与单位)、养老保险个人账户内的累积金额、达到退休年龄的时间点、历年来的缴费档次或水平,以及可能存在的特殊增发养老金等因素。
退休金
怎么算退休金
退休金计算
养老金计算
退休金
社保退休工资计算方法
退休金计算公式
安阳退休工资
社保退休金计算方法
工龄22年退休金计算