河南漯河养老保险退休能领多少钱?(在线计算举例说明)

》点击新社通app养老金计算器,轻松测算你的养老金!
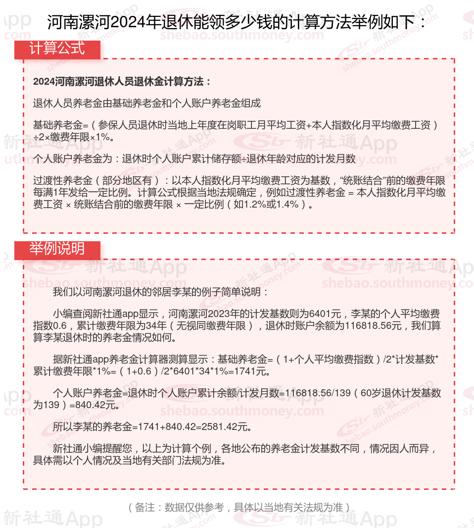
温馨提示:本数据源于网络,仅供参考!具体需以当地具体法规为准!
养老保险是累计15年还是连续15年?
养老保险是累计缴满十五年即可,并不需要连续缴纳。如果参保人员达到退休年龄,以及养老保险累计缴费满十五年的,可以按月领取基本养老金。累计缴费不足十五年的,可以缴费至满十五年。
而退休人员基本养老金的多少取决于缴费年限长短与缴费基数高低。新的养老金发放法规,缴费工资越高,缴费时间越长,退休后的养老保险待遇也就越高,今后正常待遇调整也越高,并非“只缴15年就可以了”。所以如果养老保险累计缴满15年,并且还没达到法定退休年龄,建议延长缴费期限,这样领取的养老金也会越多。
以上就是河南漯河养老保险缴费全部内容,希望对您有帮助,欢迎关注新社通app解锁更多社保专业资讯。
退休金计算
退休工资怎么计算
退休金计算
20年社保退休金
桂林退休金计算
山东滨州退休金
金华退休金计算
养老保险缴费
黄山退休金计算
社保退休工资计算方法