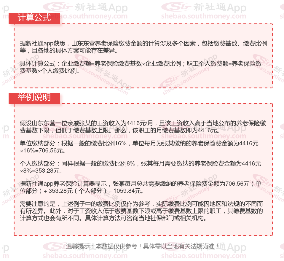
据新社通app获悉,职工基本养老保险是社会保险中的一个险种。养老保险待遇是多缴多得、长缴多得。但确确实实还是有很多人就是只缴纳养老保险15年,退休就能领养老金,这种情况下能领多少养老金呢?山东东营养老保险缴费标准是什么样的?跟着新社通app小编一起来看看吧。
山东东营缴费基数2023-2024年最新标准(最低)一个月要交多少钱?


退休金
养老金重算
退休人员补差
广西河池退休金
养老保险缴费
新疆阿克苏退休金
江苏南京退休金
退休金计算
退休金
养老保险缴费