辽宁葫芦岛养老保险的缴费比例是多少?据新社通app获悉,养老保险一般就是指基本养老保险,是直接关系到我们退休之后领取到的养老金的。往往养老保险在缴费的时候都是按照一定比例来缴费的,那么,辽宁葫芦岛养老保险缴费基数2023-2024最新标准来了,下面随新社通app小编一起了解详情吧。
辽宁葫芦岛养老保险缴费基数2023年最新标准 一个月最低要交多少钱?举例说明

据新社通app获悉,辽宁葫芦岛养老保险缴费金额的计算通常基于缴费基数和缴费比例。以下是一个具体的计算举例:
辽宁葫芦岛假设某职工养老保险的缴费基数为4273元,单位缴费比例为16%,个人缴费比例为8%。
据新社通app养老保险计算器显示:养老保险费=养老保险缴费基数×单位缴费比例+养老保险缴费基数×个人缴费比例。
那么,该职工的单位应缴养老保险费为:4273元×16%=683.68元;
该职工个人应缴养老保险费为:4273元×8%=341.84元。
据新社通app养老保险计算器显示,该职工每月应缴的养老保险费总额为:683.68元+341.84元= 1025.52元。
请注意,这只是一个示例计算,实际缴费金额会根据具体的缴费基数和缴费比例而有所不同。此外,养老保险方案也会随时间变化,建议在实际计算时参考最新的方案法规。》点击新社通app养老保险计算器,轻松测算你的养老保险缴纳金额!
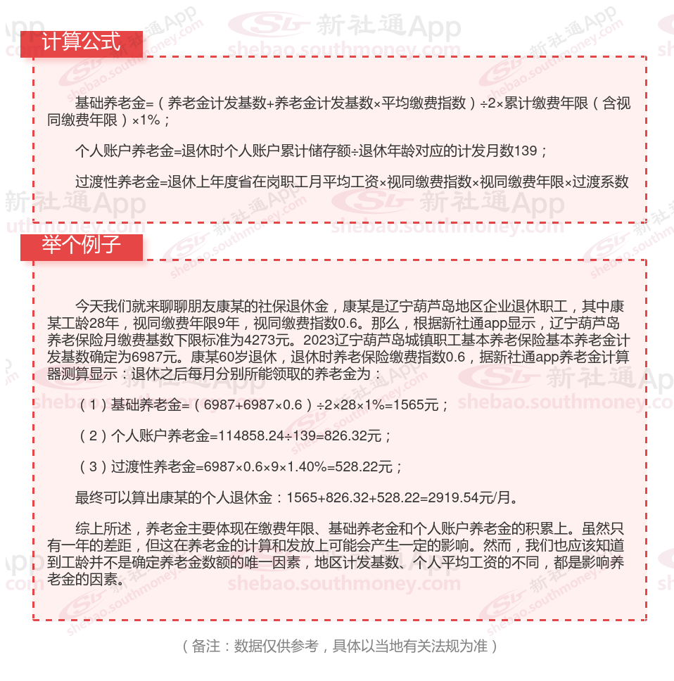
辽宁葫芦岛养老保险退休能领多少钱?(在线计算举例说明)

温馨提示:本数据仅供参考!具体需以当地有关法规为准!
养老保险个人账户怎么查询?几种方法任您选择
个人养老保险查询方法主要有以下几种:
1、持本人身份证或社保卡号直接到各市社保中心养老保险处查询;
2、当地社保中心统一咨询电话12333;
3、当地人社网站如开通查询功能:
1)查找点击“养老保险个人账户查询”一栏;
2)在在“养老保险个人账户查询”的方框中输入身份证号码和密码(或社保号);
3)然后点击“查询”按钮即可。
这种方式是养老保险查询的最优方式,不仅避免了去养老保险经办机构的周折,而且还节省了时间。但是切记您的密码一定要记好,防止查询带来不便。
每年社会养老保险中心将参保个人帐户对帐单发到每一个参保人员手中,通过个人账户对账单查看缴费和帐户记录情况。
另外,还可以通过其他保险公司的个人养老保险查询工具进行查询,但注意判断其是否具有准确性。
以上就是辽宁葫芦岛养老保险缴费全部内容,希望对您有帮助,欢迎关注新社通app解锁更多社保专业资讯。
退休金
退休金计算
养老保险缴费
新疆昌吉退休金规划
浙江温州退休金
退休金
退休金
湖北襄阳退休金
退休人员补差