据新社通小编了解,养老保险是我国的一项基本社会保险,养老保险分为城乡居民养老保险和职工养老保险两种。城乡居民养老保险是按年缴费的,由用户自费;职工养老保险是按月缴费的,有单位和职工共同缴费。那么四川泸州养老保险单位和个人缴费比例分别是多少?下面随新社通app小编一起来了解一下。
四川泸州养老保险缴费基数2023-2024最新标准如下

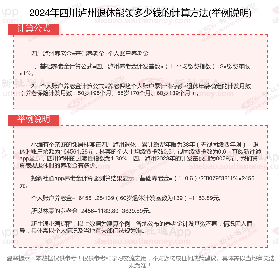
四川泸州社保退休能领多少钱?(在线计算举例说明)

》点击新社通app养老金计算器,轻松测算你的养老金!
(备注:数据仅供参考,具体以当地有关法规为准)
养老保险最多可以缴多少年
没有上限的限制,缴纳年数越久,能够领到的退休金越多。养老保险要累计缴满15年,达到法定退休的年龄即可领取退休金,若是没有缴纳15年可以采取补缴的方法来增加养老保险的累计时间。至于每个月可以领取多少,得看参保人前期每个人缴纳的基数已经累计缴纳的年数。
以上就是四川泸州养老保险缴费全部内容,希望对您有帮助,欢迎关注新社通app解锁更多社保专业资讯。
养老规划
淄博退休金
退休金
榆林退休金计算
退休金
养老保险缴费
退休金
四川眉山退休金