据新社通app获悉,养老保险是为居民退休后的经济来源提供保证的保险,对于单位职工而言,由用人单位和职工本人共同缴纳养老保险,保费较高;而居民的养老保险保费是由居民个人承担。不管是职工养老保险还是居民养老保险,保费都需要通过养老保险缴费基数计算得出。下面随新社通app小编一起来看看辽宁沈阳养老金缴费标准2023-2024最新基数比例是多少!
据新社通app显示,辽宁沈阳职工养老缴费基数2023-2024年最新标准是多少,辽宁沈阳养老保险基数明细如下:
养老保险最低缴费基数为:4273元;
个人缴费比例:8%,个人缴费金额:341.84元;
企业缴费比例:16%,企业缴费金额:683.68元;
合计缴费:1025.52元。
(注:本文数据仅供参考,具体以当地缴费标准为准)

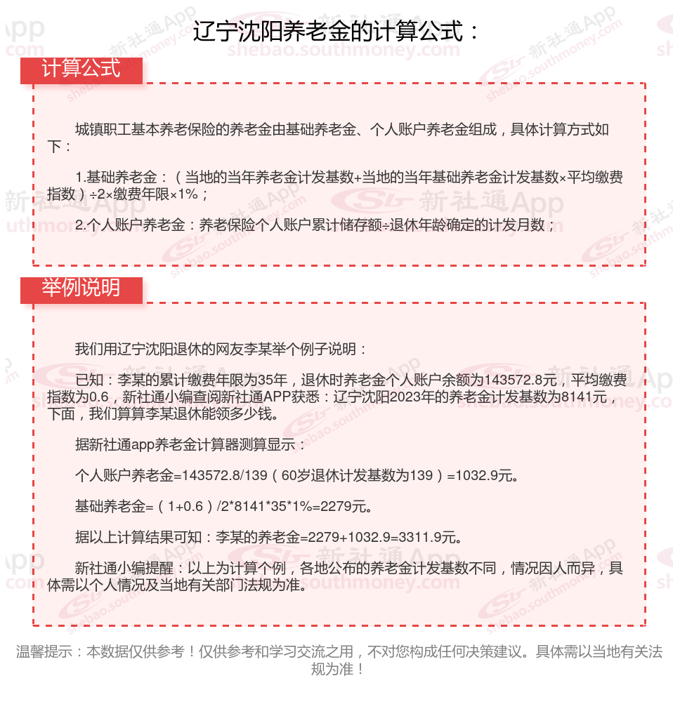
辽宁沈阳养老金计算公式2024年计算方法(在线计算器)

养老金计发月数是什么意思?
据了解,养老金计发月数是指养老金待遇计划发放的月数。目前,我国对于不同年龄段的退休职工,养老金计发月数有固定的法规。具体来说,60岁退休的职工,其个人账户养老金的计发月数为139个月;55岁退休的职工,计发月数为170个月;而50岁退休的职工,计发月数则为195个月。
这些计发月数是根据城镇人口平均估计寿命、退休年龄以及基金投资收益率等多种因素计算得出的。其目标是确保在退休人员去世时,其个人账户中的余额能够正好发放完毕,实现账户基金的精算自平衡。
值得注意的是,尽管自2005年以来,养老金计发月数的法规已经多年未变,但近年来,有关养老金方案和讨论一直在进行中。随着人口老龄化的加剧和经济社会的发展,未来养老金计发月数是否会有调整,还需要根据具体情况和方案变动来判断。
总的来说,了解并正确计算养老金计发月数对于确保退休职工能够享受到应有的养老金待遇具有重要意义。如果您需要更详细或具体的信息,建议咨询当地社保部门或相关机构。

温馨提示:本数据仅供参考!具体需以当地有关法规为准!
以上就是辽宁沈阳养老保险缴费全部内容,希望对您有帮助,欢迎关注新社通app解锁更多社保专业资讯。
退休金
社保缴纳,退休金计算
养老金重算
养老保险缴费
甘肃武威退休金规划
退休人员补差
福建漳州退休金
四川泸州退休金
退休金
养老金计发