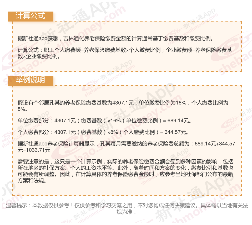
据新社通app获悉,职工养老保险是我国基本养老保险体系的重要组成部分,它采取的是单位与个人共同缴费的机制。一般而言,个人的缴费比例为8%。在常规情况下,单位所缴纳的养老保险费用会直接汇入养老保险统筹基金账户中,用于整个养老保险体系的资金积累和运作。那么,吉林通化养老保险2023-2024年缴费标准是多少?下面随新社通app小编一起来看看详情吧。
吉林通化养老保险缴费基数2023-2024年最新标准(最低)要交多少钱一个月?


社保退休能领多少钱?吉林通化养老金计算工资2024年最新计算器
据新社通app获悉: 吉林通化2024年退休能领多少钱的计算方法如下:
吉林通化退休人员的养老金=个人账户养老金+基础养老金+过渡性养老金
基础养老金=计发基数*(1+个人平均缴费指数)/2*累计缴费年限*1%
个人账户养老金=退休时个人账户累计余额/计发月数
过渡性养老金=视同缴费指数*计发基数*视同缴费年限*过渡性系数
我们用吉林通化退休网友举个例子说明一下,吉林通化2023年的养老金计发基数为7726.67元,个人平均缴费指数0.6,该网友累计缴费年限为41年,退休时账户余额为169527.46元,我们算算这位网友退休能领多少钱。
据新社通app养老金计算器测算显示:基础养老金=(1+个人平均缴费指数)/2*计发基数*累计缴费年限*1%=(1+0.6)/2*7726.67*41*1%=2534元。
个人账户养老金=退休时个人账户累计余额/计发月数=169527.46/139(60岁退休计发基数为139)=1219.62元。
所以这位吉林通化退休人员的养老金=2534+1219.62=3753.62元。
各地公布的养老金计发基数不同,情况因人而异,具体需以个人情况及当地有关部门法规为准。
温馨提示:本数据仅供参考!具体需以当地有关法规为准!
以上就是吉林通化养老保险缴费全部内容,希望对您有帮助,欢迎关注新社通app解锁更多社保专业资讯。
退休工资计算公式
养老保险缴费
吉林白城退休金
21年退休金
退休金计算
30年退休金
养老金计算
江苏南京退休金
养老金重算
退休金计算