据新社通app获悉,职工养老保险是我国基本养老保险体系的重要组成部分,它采取的是单位与个人共同缴费的机制。一般而言,个人的缴费比例为8%。在常规情况下,单位所缴纳的养老保险费用会直接汇入养老保险统筹基金账户中,用于整个养老保险体系的资金积累和运作。那么,新疆吐鲁番养老保险2023-2024年缴费标准是多少?下面随新社通app小编一起来看看详情吧。
据新社通app显示,新疆吐鲁番养老保险缴费基数2023-2024年最新标准如下:
缴费基数下限暂按不低于4999元/月执行。按照单位16%+个人8%的缴费费率,单位和个人养老保险缴费金额分别不低于799.84元/月、不低于399.92元/月。
(注:本文数据仅供参考,具体以当地缴费标准为准)

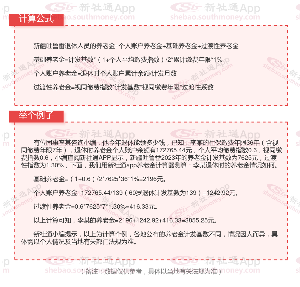
新疆吐鲁番养老金计算公式2024年计算方法(在线计算器)

养老金计发月数是什么意思?
据了解,养老金计发月数是指养老金待遇计划发放的月数。目前,我国对于不同年龄段的退休职工,养老金计发月数有固定的法规。具体来说,60岁退休的职工,其个人账户养老金的计发月数为139个月;55岁退休的职工,计发月数为170个月;而50岁退休的职工,计发月数则为195个月。
这些计发月数是根据城镇人口平均估计寿命、退休年龄以及基金投资收益率等多种因素计算得出的。其目标是确保在退休人员去世时,其个人账户中的余额能够正好发放完毕,实现账户基金的精算自平衡。
值得注意的是,尽管自2005年以来,养老金计发月数的法规已经多年未变,但近年来,有关养老金方案和讨论一直在进行中。随着人口老龄化的加剧和经济社会的发展,未来养老金计发月数是否会有调整,还需要根据具体情况和方案变动来判断。
总的来说,了解并正确计算养老金计发月数对于确保退休职工能够享受到应有的养老金待遇具有重要意义。如果您需要更详细或具体的信息,建议咨询当地社保部门或相关机构。

温馨提示:本数据源于网络,仅供参考!具体需以当地具体法规为准!
以上就是新疆吐鲁番养老保险缴费全部内容,希望对您有帮助,欢迎关注新社通app解锁更多社保专业资讯。
养老保险缴费
安徽池州退休金
养老金重算
黑河
湘潭
养老规划
新疆乌鲁木齐退休金
养老保险缴费
社保缴纳,退休金计算
退休计发基数