河南驻马店养老保险退休能领多少钱?(在线计算举例说明)

》新社通小编提示,“新社通app养老金计算器”也可以计算养老金哦!以下是操作链接,点击即可轻松测算你的养老金!
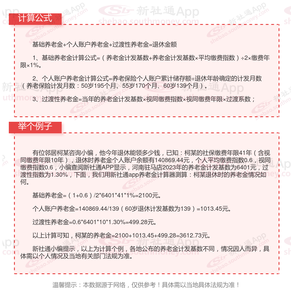
(备注:数据仅供参考,具体以当地有关法规为准)
以上就是河南驻马店养老保险缴费全部内容,希望对您有帮助,欢迎关注新社通app解锁更多社保专业资讯。
养老金计算
福建三明退休金
养老工资计算
四川泸州退休金规划
崇左退休工资
社保缴纳比例
退休人员补差
社保养老金计算方法
退休金如何计算
养老保险缴费