据新社通app获悉,养老保险是与参保人退休后的待遇相关的,只有达到了一定的缴费水平,退休后才能享受较好的待遇水平,也就是说缴费水平过低的话,那么未来能够享受的养老金水平也会比较低。而养老保险保费需要根据缴费基数确定。下面随新社通app小编一起来看看,山西太原养老保险缴费标准2024年是多少?附养老金计算公式(在线计算器)。
据新社通app显示,山西太原职工养老保险缴费基数2023-2024年最新标准如下:
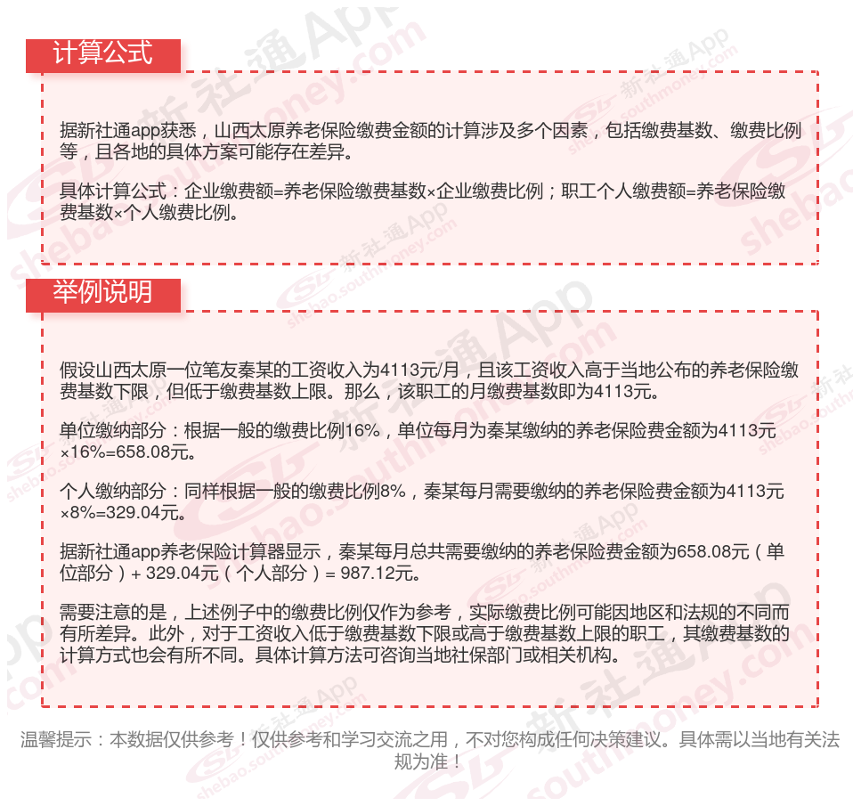
山西太原养老保险最低缴费基数:4113元;
企业缴费比例:16%;
个人缴费比例:8%
合计缴费金额=企业缴费金额658.08元+个人缴费金额329.04元=987.12元。
(注:本文数据仅供参考,具体以当地缴费标准为准)
山西太原养老保险一个月要交多少钱?

养老保险缴费
云南文山退休金
退休金计算方法
淮南退休金计算
退休工资
社保缴纳,退休金计算
养老金重算
漳州退休金
养老保险缴费
四川成都退休金