宁夏中卫养老保险的缴费比例是多少?据新社通app获悉,养老保险一般就是指基本养老保险,是直接关系到我们退休之后领取到的养老金的。往往养老保险在缴费的时候都是按照一定比例来缴费的,那么,宁夏中卫养老保险缴费基数2023-2024最新标准来了,下面随新社通app小编一起了解详情吧。
宁夏中卫养老保险缴费基数2023-2024最新标准来了
据新社通app显示,宁夏中卫职工养老保险最低缴费基数为:5070元;单位和个人的缴费比例分别为:16%、8%;
个人缴费金额:405.6元,单位缴费金额:811.2元,每月合计缴费:1216.8元。
(注:本文数据仅供参考,具体以当地缴费标准为准)
》点击新社通app养老保险计算器,轻松测算你的养老保险缴费金额!
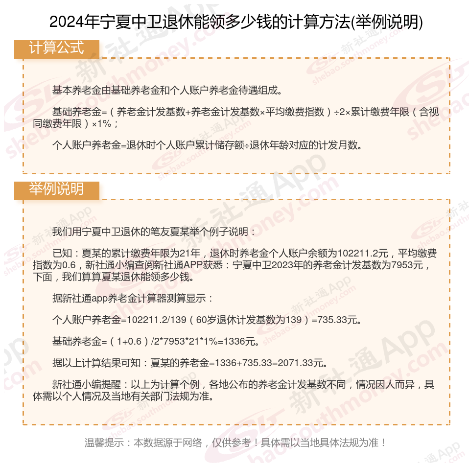
宁夏中卫社保养老保险交满能领多少钱?(在线计算举例说明)

温馨提示:本数据仅供参考!仅供参考和学习交流之用,不对您构成任何决策建议。具体需以当地有关法规为准!
养老保险是累计15年还是连续15年?
养老保险是累计缴满十五年即可,并不需要连续缴纳。如果参保人员达到退休年龄,以及养老保险累计缴费满十五年的,可以按月领取基本养老金。累计缴费不足十五年的,可以缴费至满十五年。
而退休人员基本养老金的多少取决于缴费年限长短与缴费基数高低。新的养老金发放法规,缴费工资越高,缴费时间越长,退休后的养老保险待遇也就越高,今后正常待遇调整也越高,并非“只缴15年就可以了”。所以如果养老保险累计缴满15年,并且还没达到法定退休年龄,建议延长缴费期限,这样领取的养老金也会越多。
以上就是宁夏中卫养老保险缴费全部内容,希望对您有帮助,欢迎关注新社通app解锁更多社保专业资讯。
养老保险缴费
退休人员补差
社保缴纳
社保缴纳,退休金计算
退休工资
内蒙古呼和浩特退休金
养老保险缴费
养老金重算
社保缴纳,退休金计算
荆州退休金计算