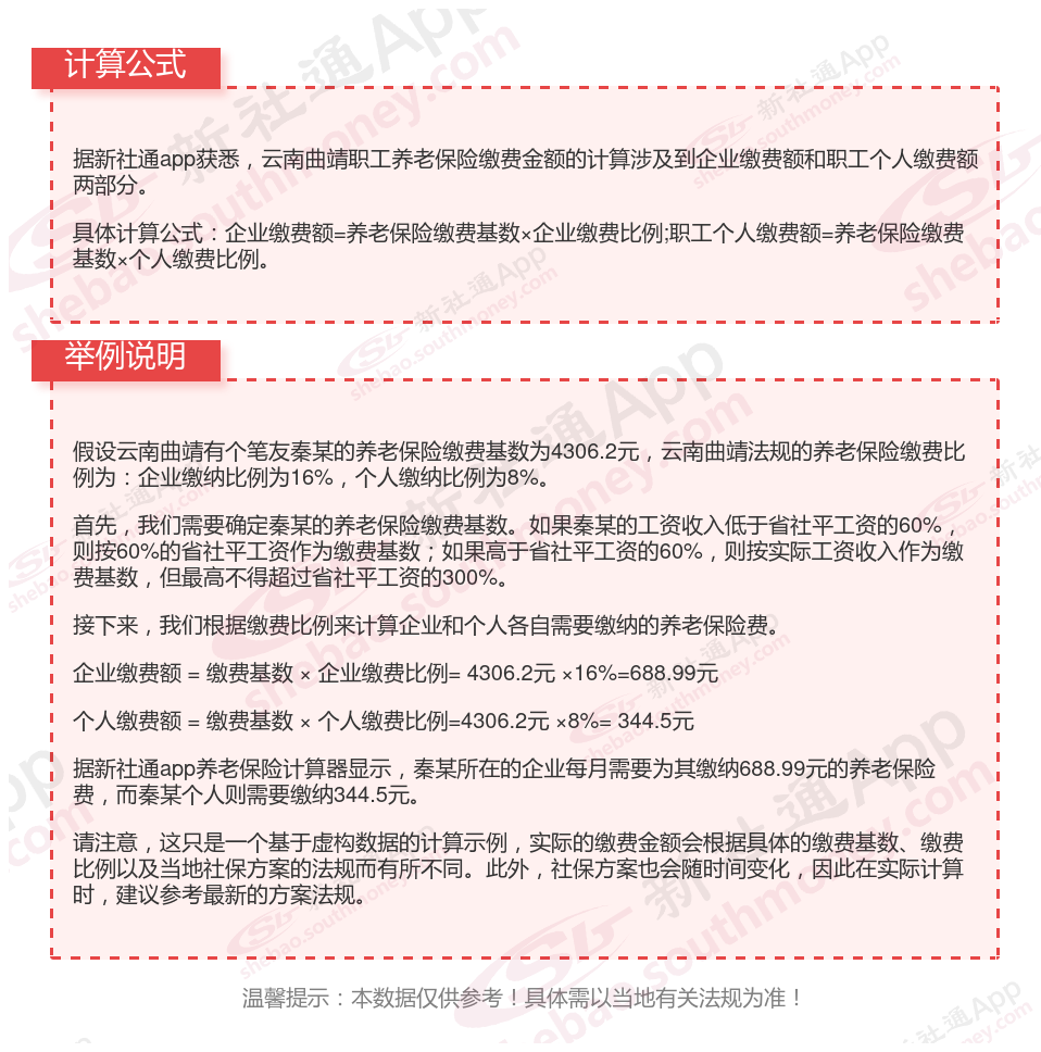
据新社通app获悉,职工基本养老保险是社会保险中的一个险种。是为了保证劳动者在年老、失业、患病、工伤、生育而减少劳动收入时给予经济补偿的一项优惠方案。那你知道云南曲靖养老保险缴费标准是什么样的吗?社保退休能领多少钱?下面随新社通app小编一起来看看详情。
云南曲靖养老保险缴费基数2023-2024年最新标准(最低)要交多少钱一个月?


养老金计算
退休金
养老保险缴费
养老金重算
四川攀枝花退休金
养老金
退休金
养老保险缴费
养老金
养老金重算