陕西宝鸡养老保险退休能领多少钱?(在线计算举例说明)

》新社通小编提示,“新社通app养老金计算器”也可以计算养老金哦!以下是操作链接,点击即可轻松测算你的养老金!
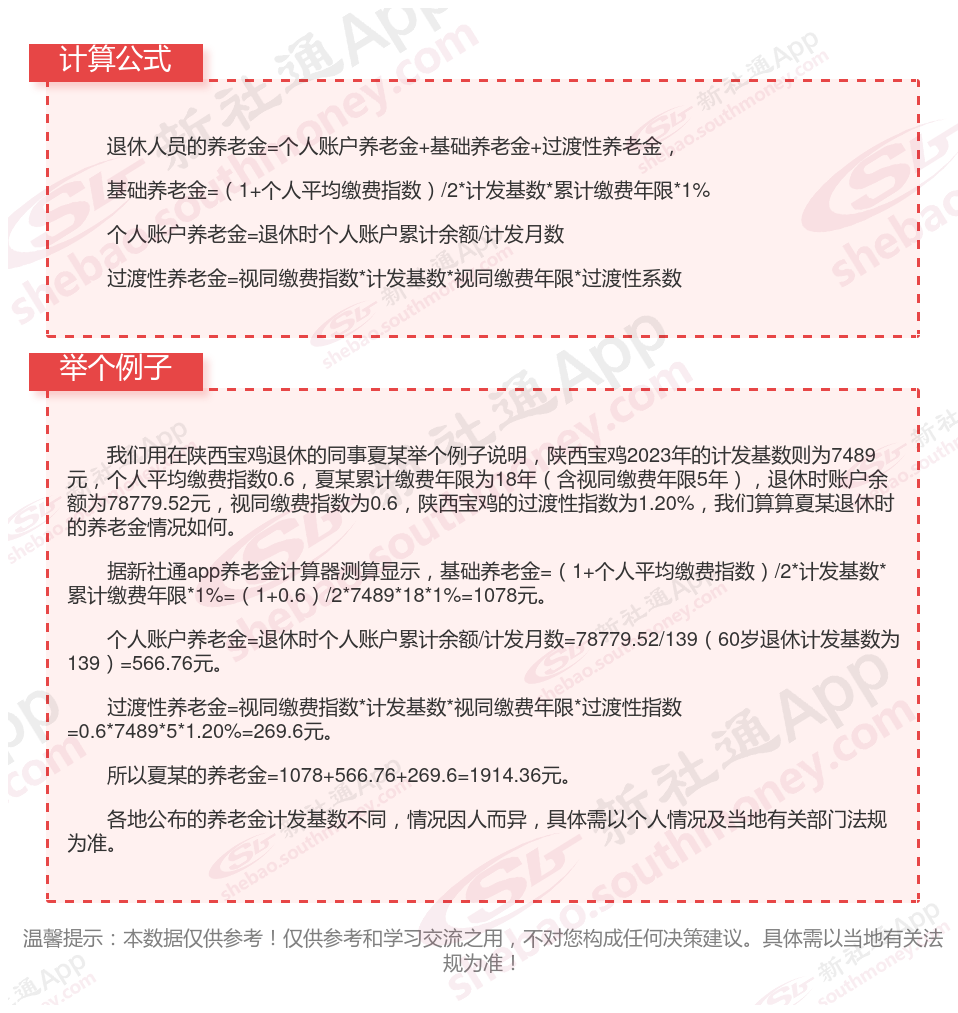
(备注:数据仅供参考,具体以当地有关法规为准)
以上就是陕西宝鸡养老保险缴费全部内容,希望对您有帮助,欢迎关注新社通app解锁更多社保专业资讯。
养老保险缴费
工龄计算
安顺社保缴纳、退休金计算
缴纳社保
退休金对比
养老规划
退休金
养老金重算
河南安阳退休金
社保缴纳,退休金计算