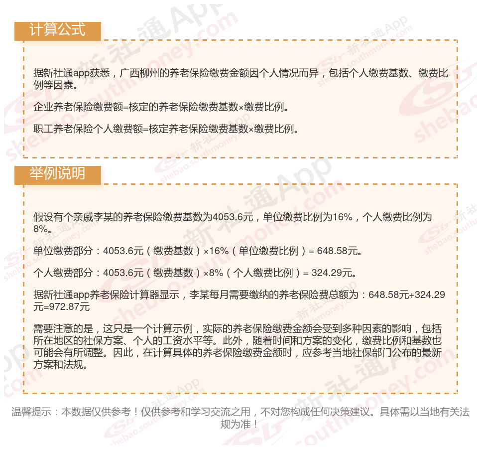
据新社通app获悉,养老保险通常就是我国的基本养老保险制,直接关系到我们退休之后养老金的领取。通常情况下只要达到法定退休年龄之前累计缴费满15年就可以在退休之后正常领取养老金了。那么广西柳州养老保险单位和个人缴费分别要交多少钱?社保退休能领多少钱?下面随新社通app小编一起来看看详情?
养老保险一个月要交多少钱?广西柳州缴费基数2023-2024年最新标准(最低)


广西柳州养老金计算工资2024年最新计算器 社保退休能领多少钱?
据新社通app获悉: 广西柳州2024年退休能领多少钱的计算方法如下:
我们用广西柳州退休网友举个例子说明一下,广西柳州2023年的养老金计发基数为6629元,个人平均缴费指数0.6,该网友累计缴费年限为16年,退休时账户余额为62263.3元,我们算算这位网友退休能领多少钱。
广西柳州退休人员的养老金=个人账户养老金+基础养老金+过渡性养老金
基础养老金=计发基数*(1+个人平均缴费指数)/2*累计缴费年限*1%
个人账户养老金=退休时个人账户累计余额/计发月数
过渡性养老金=视同缴费指数*计发基数*视同缴费年限*过渡性系数
据新社通app养老金计算器测算显示:基础养老金=(1+0.6)/2*6629*16*1%=849元。
个人账户养老金=62263.3/139(60岁退休计发基数为139)=447.94元。
所以这位广西柳州退休人员的养老金=849+447.94=1296.94元。
各地公布的养老金计发基数不同,情况因人而异,具体需以个人情况及当地有关部门法规为准。
(备注:数据仅供参考,具体以当地有关法规为准)
以上就是广西柳州养老保险缴费全部内容,希望对您有帮助,欢迎关注新社通app解锁更多社保专业资讯。
养老保险缴费
社保缴纳
四川宜宾退休金
退休工资
退休工资
养老金
退休计发基数
退休金
养老保险缴费
内蒙古乌兰察布退休金