养老保险和社保是一回事吗?
养老保险和社保不是一回事。养老保险是包含在社保里面的,养老保险属于社保体系中的一项内容。社保是社会保险的简称,社保的主要项目包括基本养老保险、基本医疗保险、工伤保险、失业保险、生育保险。建立社会保险制,保证公民在年老、疾病、工伤、失业、生育等情况下依法获得物质帮助的权利。
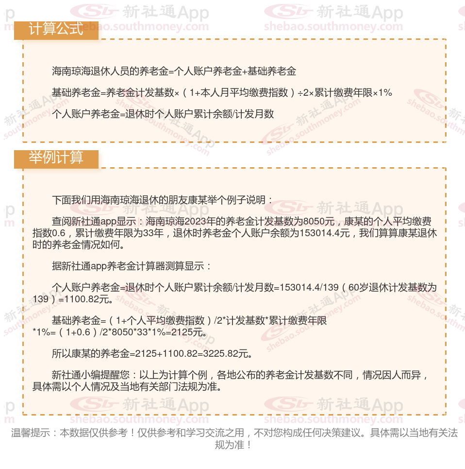
海南琼海养老金计算公式2024年最新计算器 社保退休能领多少钱?

温馨提示:本数据仅供参考!仅供参考和学习交流之用,不对您构成任何决策建议。具体需以当地有关法规为准!
以上就是海南琼海养老保险缴费全部内容,希望对您有帮助,欢迎关注新社通app解锁更多社保专业资讯。
广东韶关退休金规划
养老金重算
养老保险养老金计算
广东江门退休金
养老保险缴费
养老工资计算
退休金计算公式
退休金对比
计算养老金
退休计发基数