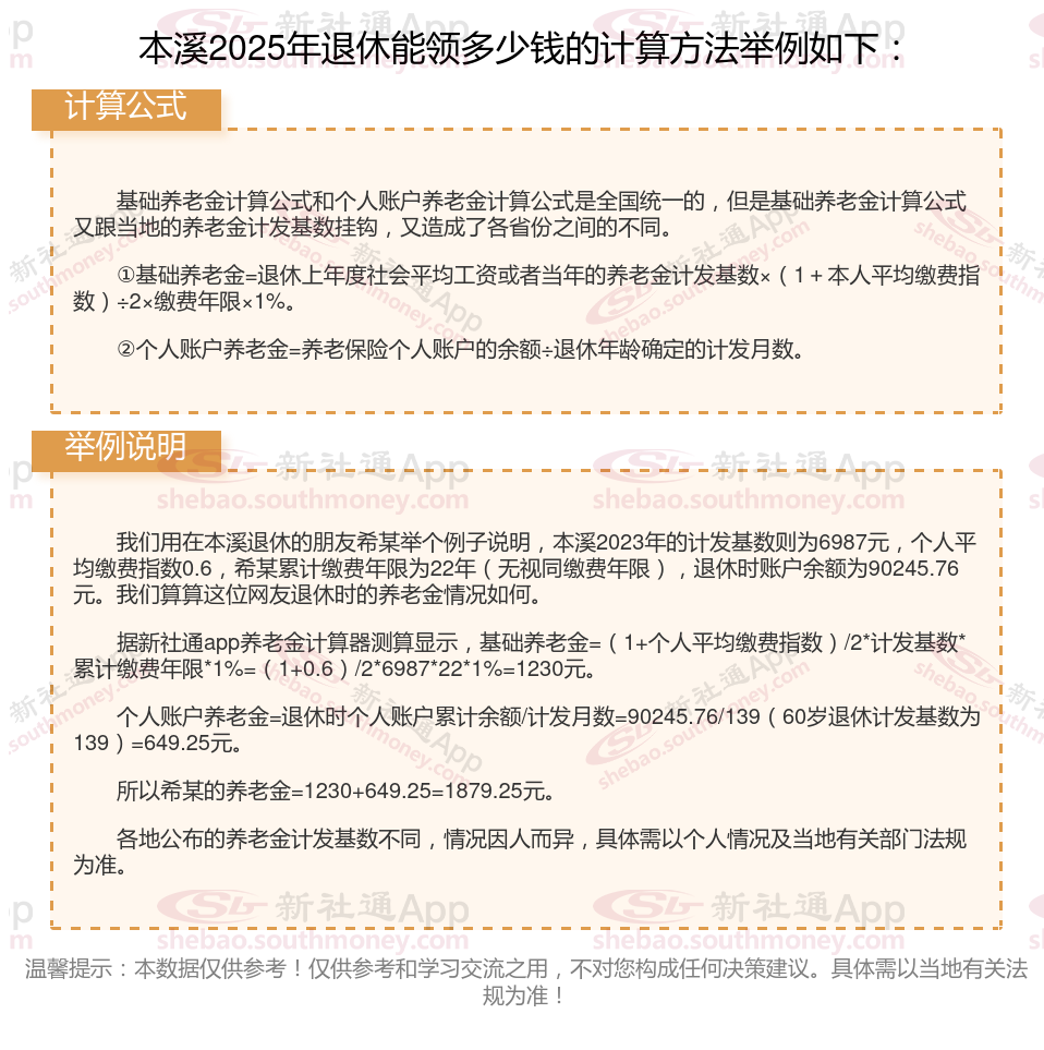
本溪养老金=基础养老金+个人账户养老金
1、基础养老金计算公式=本溪养老金计发基数×(1+平均缴费指数)÷2×缴费年限×1%。
2、个人账户养老金计算公式=养老保险个人账户累计储存额÷退休年龄确定的计发月数(养老保险计发月数:50岁195个月、55岁170个月、60岁139个月)。

社保买了多少年之后可以领取养老金?
社保需要累计缴纳满15年才可以在你法定退休年龄之后享受社保待遇。
社保交满15年后可以不再交费。如果有单位,即使缴满15年,但职工还未退休的,企业还得继续缴费,直至退休;个人缴纳社保的话,可停缴,也可继续缴纳,根据当地法规,肯定也是继续缴纳好,养老保险是遵循“多缴多得”的原则,缴费基数越高、年限越长,退休时领取养老金也越多。
温馨提示:本数据仅供参考!仅供参考和学习交流之用,不对您构成任何决策建议。具体需以当地有关法规为准!
河池退休工资
退休金
呼伦贝尔退休金
社保退休
养老金
巴彦淖尔退休金
退休金
怎么算退休金
通化退休金计算
退休金计算