据新社通app获悉,辽宁抚顺养老保险待遇是多缴多得、长缴多得。但确确实实还是有很多人就是只缴纳养老保险15年,就静待退休领养老金,这种情况下能领多少养老金呢?辽宁抚顺现在养老保险要交多少钱一个月?下面就随新社通app小编一起来看看详情。
辽宁抚顺养老保险缴费基数2023-2024最新标准来了
据新社通app显示,辽宁抚顺养老保险缴费基数2023-2025年最新标准如下:
缴费基数下限暂按不低于4273元/月执行。按照单位16%+个人8%的缴费费率,单位和个人养老保险缴费金额分别不低于683.68元/月、不低于341.84元/月。
(注:本文数据仅供参考,具体以当地缴费标准为准)
》点击新社通app养老保险计算器,轻松测算你的养老保险缴费金额!
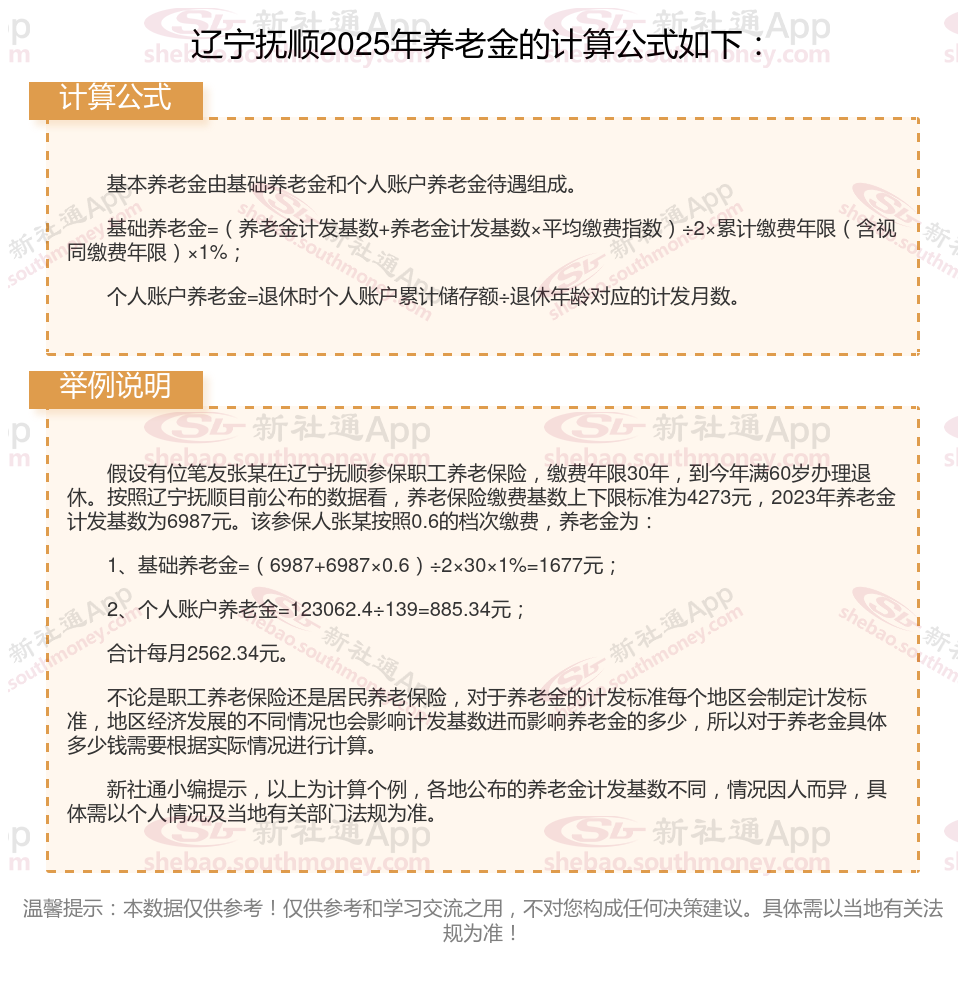
辽宁抚顺社保养老保险交满能领多少钱?(在线计算举例说明)

(备注:数据仅供参考,具体以当地有关法规为准)
养老保险最多可以交多少年
养老保险是没有缴纳限制的,只不过用户需要缴纳15年以上才能享受到基础保险。也就是说,养老保险要累计缴满15年,达到法定退休的年龄,才可以每月领取基本养老金。在满足法定的缴纳年限之后,用户可以选择继续缴满20年或停交,缴费时间越长,退休后领取的退休金就越多。
以上就是辽宁抚顺养老保险缴费全部内容,希望对您有帮助,欢迎关注新社通app解锁更多社保专业资讯。
佳木斯退休金计算
2025年退休金计算方法
养老保险缴费
社保缴纳
鹰潭退休金计算
退休养老金
西藏昌都退休金
退休金计算
退休金计算