据新社通app获悉,内蒙古呼伦贝尔养老保险待遇是多缴多得、长缴多得。但确确实实还是有很多人就是只缴纳养老保险15年,就静待退休领养老金,这种情况下能领多少养老金呢?内蒙古呼伦贝尔现在养老保险要交多少钱一个月?下面就随新社通app小编一起来看看详情。
内蒙古呼伦贝尔养老保险缴费基数2023-2024最新标准来了
据新社通app显示,内蒙古呼伦贝尔职工养老保险最低缴费基数为:4863元;单位和个人的缴费比例分别为:16%、8%;
个人缴费金额:389.04元,单位缴费金额:778.08元,每月合计缴费:1167.12元。
(注:本文数据仅供参考,具体以当地缴费标准为准)
》点击新社通app养老保险计算器,轻松测算你的养老保险缴费金额!
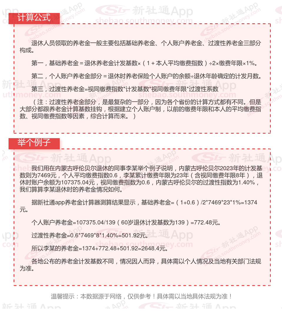
内蒙古呼伦贝尔社保养老保险交满能领多少钱?(在线计算举例说明)

(备注:数据仅供参考,具体以当地有关法规为准)
养老保险和社保是一回事吗?
养老保险和社保不是一回事。养老保险是包含在社保里面的,养老保险属于社保体系中的一项内容。社保是社会保险的简称,社保的主要项目包括基本养老保险、基本医疗保险、工伤保险、失业保险、生育保险。建立社会保险制,保证公民在年老、疾病、工伤、失业、生育等情况下依法获得物质帮助的权利。
以上就是内蒙古呼伦贝尔养老保险缴费全部内容,希望对您有帮助,欢迎关注新社通app解锁更多社保专业资讯。
社保缴纳比例
海南儋州退休金
鹰潭退休金计算
退休金
南京退休金计算
社保缴纳,退休金计算
养老保险缴费
养老保险缴费
退休计发基数
四平退休工资