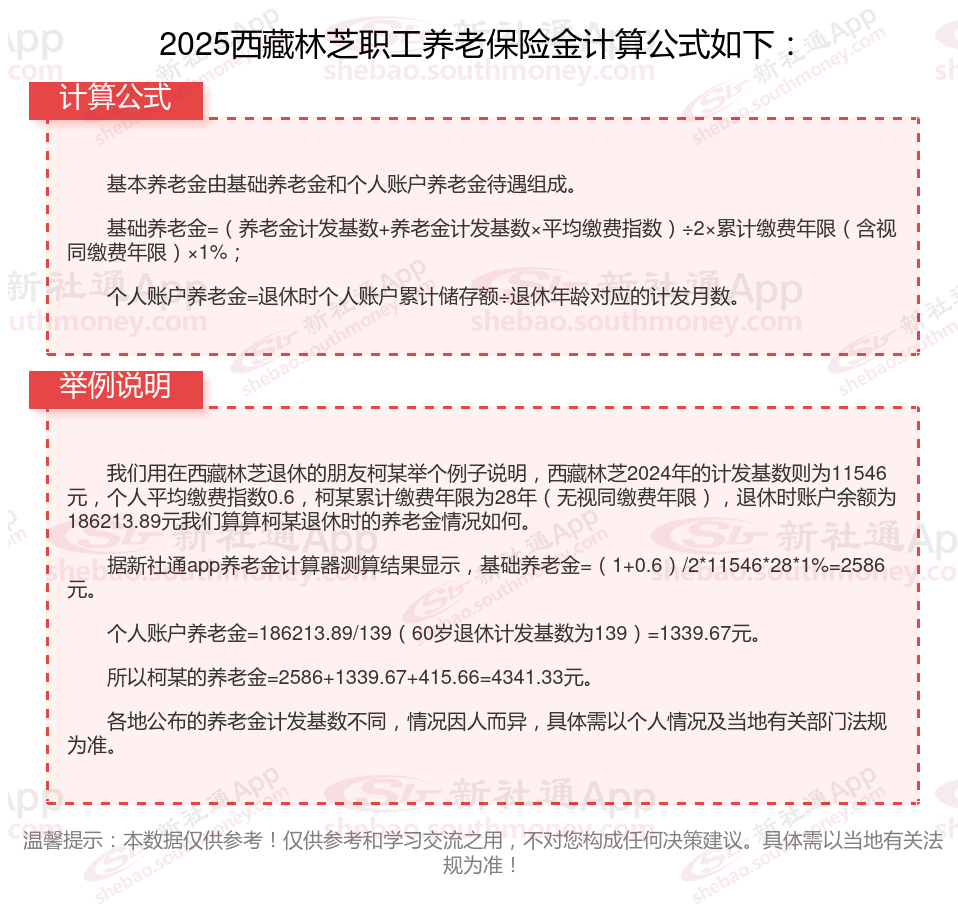
西藏林芝养老金计算公式2024年计算方法(在线计算器)

》新社通小编提示,“新社通app养老金计算器”可以计算养老金哦!以下是操作链接,点击即可轻松测算你的养老金!
怎么样能提高自己的养老金?
提高养老金待遇是一个综合性的过程,涉及多个方面的努力。以下是一些主要的方法:
避免提前退休:
退休年龄也是影响养老金的一个因素。退休年龄越晚,缴费年限长的可能性就越大,同时计算个人账户养老金的计发月数也会越小,从而增加每月领取的养老金数额。
关注个人健康,延长寿命:
我国养老金是终身制的,只要活着就会源源不断地发放。因此,关注自己的身心健康,尽可能延长寿命,也是领取更多养老金的一个关键因素。
延长缴费年限:
坚持缴费不间断,尽可能取得较长的缴费时间。养老金计算公式中,缴费年限是计算基础养老金的重要因素,时间越长,养老金越高。
提高缴费档次:
在个人经济能力范围内,尽可能选择较高的缴费档次,以增加个人账户养老金的积累。比如,如果条件允许,可以选择更高的缴费基数,这样每月进入个人账户的金额就会更多。
(备注:数据仅供参考,具体以当地有关法规为准)
以上就是西藏林芝养老保险缴费全部内容,希望对您有帮助,欢迎关注新社通app解锁更多社保专业资讯。
养老保险缴费
黑龙江佳木斯退休金
退休计发基数
养老金
养老保险缴费
养老金怎么计算
新疆石河子退休金
养老金重算
退休养老金怎么算
退休工资