据新社通app数据显示,玉溪灵活就业养老保险缴费基数2024-2025年最新标准如下:
最低缴费基数:4306.2元;
个人缴费比例:20%;
(注:本文数据仅供参考,具体以当地缴费标准为准)
玉溪灵活就业自己交社保一个月要交多少钱?根据新社通app-社保缴费查询工具提供的最新数据如下:

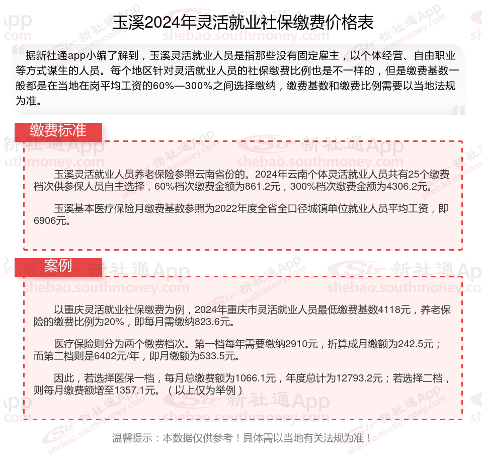
玉溪灵活就业人员养老保险参照云南省份的。2024年云南个体灵活就业人员共有25个缴费档次供参保人员自主选择,60%档次缴费金额为861.2元,300%档次缴费金额为4306.2元。
玉溪基本医疗保险月缴费基数参照为2022年度全省全口径城镇单位就业人员平均工资,即6906元。
温馨提示:本数据仅供参考!具体需以当地有关法规为准!
怎么算养老金
养老金计算方式
养老金计算公式
荆门退休金
养老金怎么计算
养老金工资
退休金计算公式
退休工资
社保退休
养老金计算方式