据新社通app获悉,养老保险通常指的就是我国的基本养老保险,它是我国养老保险体系中的第一支柱,旨在为劳动者在退休后提供基本生活保险。根据有关法规,我国的养老保险制要求参保人员累计缴费满15年,就可以在达到法定退休年龄之后正常领取相应的养老保险金。这个“15年”的累计缴费年限是领取养老保险金的一个基本条件,确保参保人员在退休时能够享有一定的养老保险。
需要注意的是,具体的法定退休年龄和养老保险金领取标准可能会因地区和方案的不同而有所差异。此外,随着我国养老保险制的不断完善和调整,相关方案也可能会有所调整。因此,在实际操作中,建议参考当地的具体法规。那么,自己交养老保险每月需要多少钱 江苏盐城养老保险退休后每月可以领多少?下面随新社通app小编一起来看看详情吧。
江苏盐城养老保险缴费基数2023-2024年最新标准(最低)
据新社通app显示,2023-2024年江苏盐城职工养老保险的缴费标准是根据缴费基数来确定的:
在单位参加职工社保,个人养老保险缴费比例为8%,而单位的缴费比例为16%。其中,缴费基数的下限为4494元。
个人缴费金额:359.52元,单位缴费金额:719.04元,每月合计缴费:1078.56元。
(注:本文数据仅供参考,具体以当地缴费标准为准)
江苏盐城养老保险每月缴费金额的计算方法
据新社通app获悉,江苏盐城职工养老保险缴费金额的计算涉及到企业缴费额和职工个人缴费额两部分。以下是一个基于江苏盐城的职工养老保险缴费金额计算示例:
假设江苏盐城某企业职工小明的月工资为4494元。
企业缴费额计算:
企业每月按照其缴费总基数的20%缴纳养老保险费。由于小明的月工资为4494元,假设这个工资额就是企业的缴费总基数(注意,实际计算中可能需要根据省社平工资和法规的上下限进行调整)。
据新社通app养老保险计算器显示,企业每月为小明缴纳的养老保险费为:4494元 * 16% = 719.04元。
职工个人缴费额计算:
职工个人缴费额按照核定缴费基数的8%缴纳。核定缴费基数通常是根据职工的实际工资收入来确定的,但也需要根据省社平工资的60%至300%的范围内进行调整。
假设小明的核定缴费基数就是他的月工资4494元,据新社通app养老保险计算器显示,他的个人缴费额为:4494元 * 8% =359.52元。
据新社通app养老保险计算器显示,小明每月的养老保险缴费总额为:企业缴费额719.04元 + 个人缴费额359.52元 = 1078.56元。
》社保网小编提示,“新社通app养老金计算器”可以轻松测算您的养老保险要交多少钱!以下是操作链接!
需要注意的是,以上计算示例仅供参考,实际缴费金额可能会因地区、方案、工资水平等因素而有所不同。另外,五险(包括养老保险、医疗保险、失业保险、工伤保险和生育保险)通常是捆绑缴纳的,所以小明实际扣除的社保费用可能还包括其他四项保险的费用。
江苏盐城养老金如何查询个人账户余额?
养老保险有什么用?
缴纳养老保险可以享受基本养老金的待遇,为自己的退休养老生活提供一份基本的收入,缴纳养老保险一般需要累计缴纳15年,才能享受待遇,养老保险缴纳越多,获得的养老金越多,如果条件允许,可以选择多缴几年。
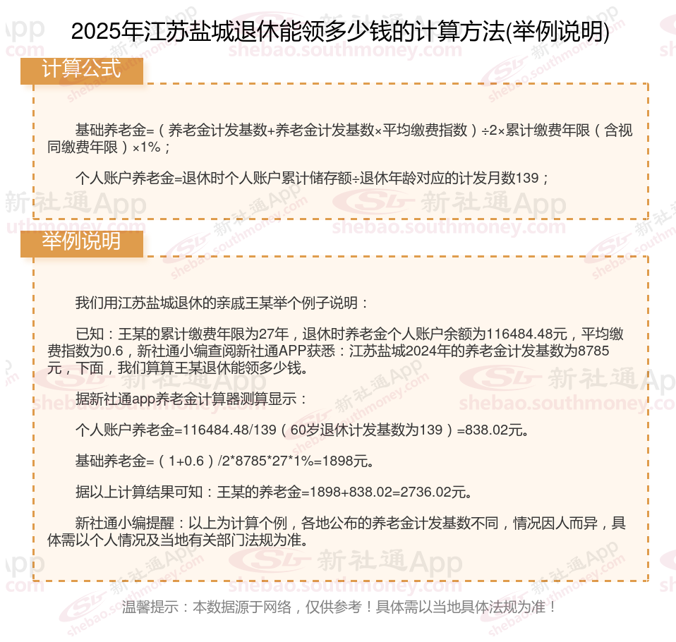
江苏盐城社保退休能领多少钱?(在线计算举例说明)

温馨提示:本数据仅供参考!仅供参考和学习交流之用,不对您构成任何决策建议。具体需以当地有关法规为准!
以上就是江苏盐城养老保险缴费全部内容,希望对您有帮助,欢迎关注新社通app解锁更多社保专业资讯。
养老保险缴费
工龄18年退休金计算
退休工资
浙江台州退休金
退休人员补差
34年退休金
养老规划
退休金
退休金计算
珠海退休工资