辽宁铁岭养老保险的缴费比例是多少?据新社通app获悉,养老保险一般就是指基本养老保险,是直接关系到我们退休之后领取到的养老金的。往往养老保险在缴费的时候都是按照一定比例来缴费的,那么,辽宁铁岭养老保险缴费基数2023-2024最新标准来了,下面随新社通app小编一起了解详情吧。
辽宁铁岭养老保险缴费基数2023-2024最低标准
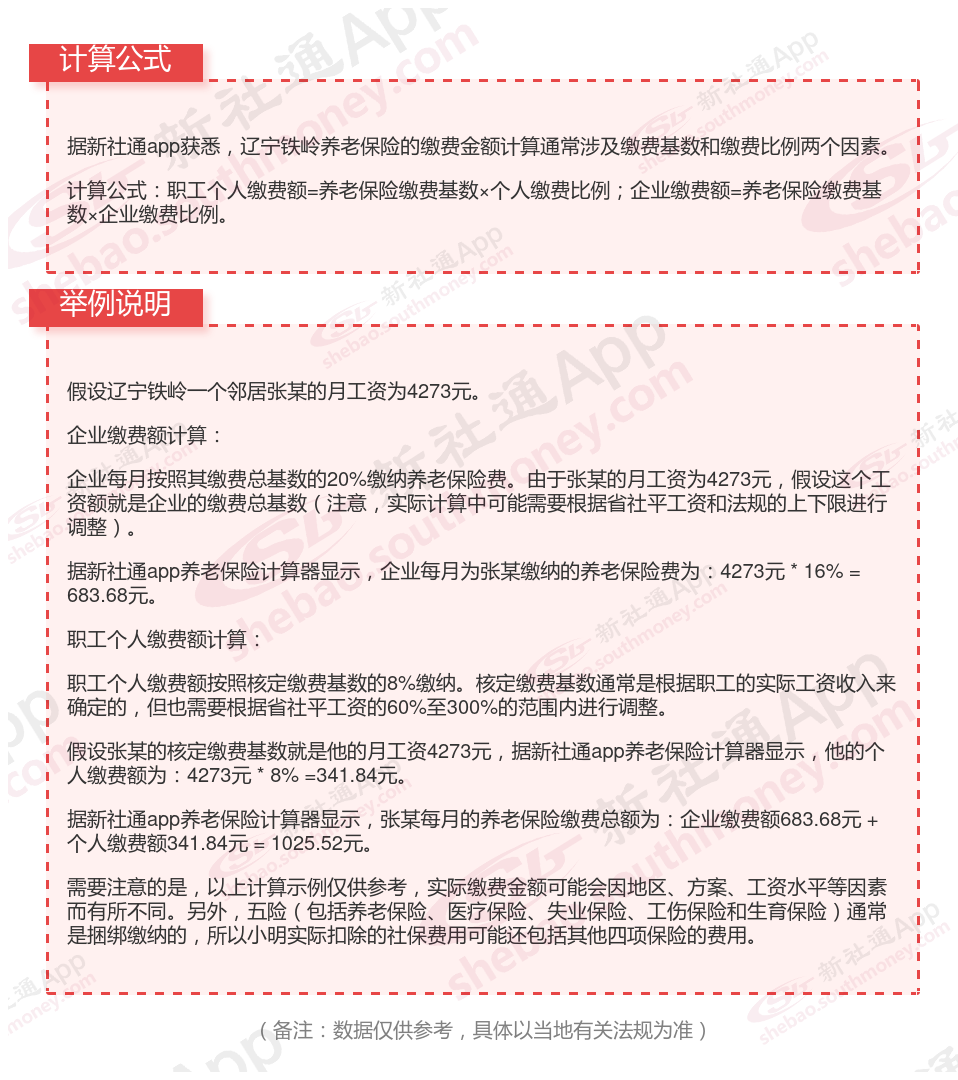
据新社通app显示,辽宁铁岭养老保险缴费基数2023-2025年最新标准如下:
根据有关法规,辽宁铁岭企业职工基本养老保险缴费基数暂按不低于4273元;
缴费比例:其中单位承担16%,个人承担8%。
按照单位16%+个人8%的缴费费率,养老保险缴费合计不低于1025.52元/月(单位683.68元+个人341.84元)。
(注:本文数据仅供参考,具体以当地缴费标准为准)

辽宁铁岭养老金计算公式2024年计算方法(在线计算器)
辽宁铁岭2025年养老金的计算公式如下:
退休人员领取的养老金一般主要包括基础养老金、个人账户养老金、过渡性养老金三部分构成。
第一,辽宁铁岭基础养老金=退休养老金计发基数×(1+本人平均缴费指数)÷2×缴费年限×1%。
第二,辽宁铁岭个人账户养老金部分=退休时养老保险个人账户的余额÷退休年龄确定的计发月数。
第三,辽宁铁岭过渡性养老金部分,是最复杂的一部分,因为各个省份的计算方式都有不同。但是大部分都跟养老金计算基数挂钩,根据建立个人账户制,以前的缴费年限和本人的平均缴费指数、视同缴费指数等因素,综合计算而来。
我们以辽宁铁岭退休网友的例子简单说明:
辽宁铁岭2024年的计发基数则为7201元,个人平均缴费指数0.6,该网友累计缴费年限为39年(无视同缴费年限),退休时账户余额为159981.12元,我们算算这位网友退休时的养老金情况如何。
据新社通app养老金计算器测算显示:基础养老金=(1+个人平均缴费指数)/2*计发基数*累计缴费年限*1%=(1+0.6)/2*7201*39*1%=2247元。
个人账户养老金=退休时个人账户累计余额/计发月数=159981.12/139(60岁退休计发基数为139)=1150.94元。
所以这位辽宁铁岭退休人员的养老金=2247+1150.94=3397.94元。
各地公布的养老金计发基数不同,情况因人而异,具体需以个人情况及当地有关部门法规为准。
(备注:数据仅供参考,具体以当地有关法规为准)
以上就是辽宁铁岭养老保险缴费全部内容,希望对您有帮助,欢迎关注新社通app解锁更多社保专业资讯。
养老保险缴费
工龄18年退休金计算
退休工资
浙江台州退休金
退休人员补差
34年退休金
养老规划
退休金
退休金计算
珠海退休工资