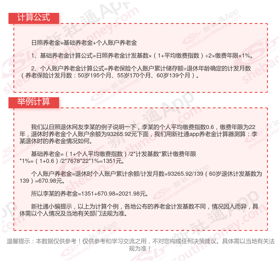
日照退休人员的养老金=个人账户养老金+基础养老金
基础养老金=养老金计发基数×(1+本人月平均缴费指数)÷2×累计缴费年限×1%
个人账户养老金=退休时个人账户累计余额/计发月数

社保要交满多少年可以领养老金?
社保需要累计缴纳满15年才可以在你法定退休年龄之后享受社保待遇。
社保交满15年后可以不再交费。如果有单位,即使缴满15年,但职工还未退休的,企业还得继续缴费,直至退休;个人缴纳社保的话,可停缴,也可继续缴纳,根据当地法规,肯定也是继续缴纳好,养老保险是遵循“多缴多得”的原则,缴费基数越高、年限越长,退休时领取养老金也越多。
(备注:数据仅供参考,具体以当地有关法规为准)
社保缴纳,退休金计算
养老金计算
退休金
固原退休金计算
退休计发基数
吴忠退休金
聊城退休金计算
养老保险缴费
退休金
西藏那曲退休金