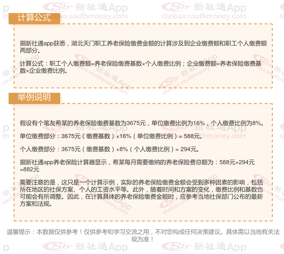
据新社通app获悉,养老保险是与参保人退休后的待遇相关的,只有达到了一定的缴费水平,退休后才能享受较好的待遇水平,也就是说缴费水平过低的话,那么未来能够享受的养老金水平也会比较低。而养老保险保费需要根据缴费基数确定。下面随新社通app小编一起来看看,湖北天门养老保险缴费标准2024年是多少?附养老金计算公式(在线计算器)。
养老保险一个月要交多少钱?湖北天门缴费基数2023-2024年最新标准(最低)


湖北天门养老金计算工资2024年最新计算器 社保退休能领多少钱?
据新社通app获悉: 湖北天门2025年退休能领多少钱的计算方法如下:
我们用湖北天门退休网友举个例子说明一下,湖北天门2023年的养老金计发基数为8613元,个人平均缴费指数0.6,该网友累计缴费年限为18年,退休时账户余额为63504元,我们算算这位网友退休能领多少钱。
湖北天门退休人员的养老金=个人账户养老金+基础养老金+过渡性养老金
基础养老金=计发基数*(1+个人平均缴费指数)/2*累计缴费年限*1%
个人账户养老金=退休时个人账户累计余额/计发月数
过渡性养老金=视同缴费指数*计发基数*视同缴费年限*过渡性系数
据新社通app养老金计算器测算显示:基础养老金=(1+0.6)/2*8613*18*1%=1240元。
个人账户养老金=63504/139(60岁退休计发基数为139)=456.86元。
所以这位湖北天门退休人员的养老金=1240+456.86=1696.86元。
各地公布的养老金计发基数不同,情况因人而异,具体需以个人情况及当地有关部门法规为准。
温馨提示:本数据源于网络,仅供参考!具体需以当地具体法规为准!
以上就是湖北天门养老保险缴费全部内容,希望对您有帮助,欢迎关注新社通app解锁更多社保专业资讯。
社保缴纳,退休金计算
江苏常州退休金规划
广东佛山退休金
养老保险缴费
退休金计算
退休金
养老金计算
黑龙江齐齐哈尔退休金规划
退休计发基数