广东梅州养老保险退休能领多少钱?(在线计算举例说明)

》点击新社通app养老金计算器,轻松测算你的养老金!
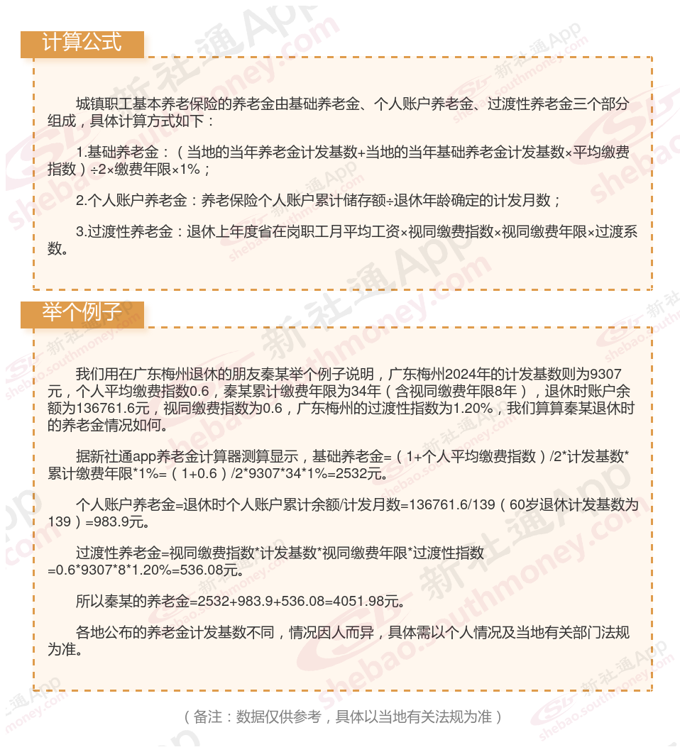
温馨提示:本数据仅供参考!具体需以当地有关法规为准!
养老保险有什么用?
缴纳养老保险可以享受基本养老金的待遇,为自己的退休养老生活提供一份基本的收入,缴纳养老保险一般需要累计缴纳15年,才能享受待遇,养老保险缴纳越多,获得的养老金越多,如果条件允许,可以选择多缴几年。
以上就是广东梅州养老保险缴费全部内容,希望对您有帮助,欢迎关注新社通app解锁更多社保专业资讯。
养老保险缴费
退休人员补差
新疆铁门关退休金
养老保险缴费
退休金计算方法
山东菏泽退休金
养老保险缴费
退休金计算方法
养老金重算