辽宁抚顺养老保险缴费基数2023-2024是多少?据新社通app获悉,城镇职工养老保险退休待遇优于城乡居民养老保险,缴费年限是关键。最低缴费年限为15年,满60周岁可享受待遇。养老保险缴费原则“多缴多得,长缴多得”。电子化缴费渠道方便快捷。那么,辽宁抚顺养老保险要交多少钱?社保退休能领多少钱?下面就随新社通app小编一起来看看详情吧。
辽宁抚顺养老保险缴费基数2023年最新标准 一个月最低要交多少钱?举例说明

据新社通app获悉,辽宁抚顺职工养老保险的每月缴费金额是根据职工的工资总额和缴费比例来计算的。具体来说,职工个人缴费额等于核定的缴费基数乘以个人缴费比例(目前为8%),而缴费基数则是职工工资总额的60%到300%之间。
以一个具体的例子来说明:
假设辽宁抚顺某职工的工资总额为4273元,那么他的缴费基数就是4273元的60%到300%之间。如果他选择按照缴费基数为4273,据新社通app养老保险计算器测算显示,他的个人缴费额就是4273元*8%,等于341.84元。
另外,企业也需要为职工缴纳养老保险费用,企业缴费额等于核定的企业职工工资总额乘以企业缴费比例(一般为16%)。所以,如果企业选择按照职工的实际工资总额作为缴费基数,据新社通app养老保险计算器测算显示,企业需要为该职工缴纳的养老保险费用就是4273元*16%,等于683.68元。
》社保网小编提示,“新社通app养老金计算器”可以轻松测算您的养老保险要交多少钱!以下是操作链接!需要注意的是,具体的缴费比例和缴费基数可能会因地区和方案的不同而有所差异。以上例子仅供参考,实际计算时应根据当地的具体方案来确定。
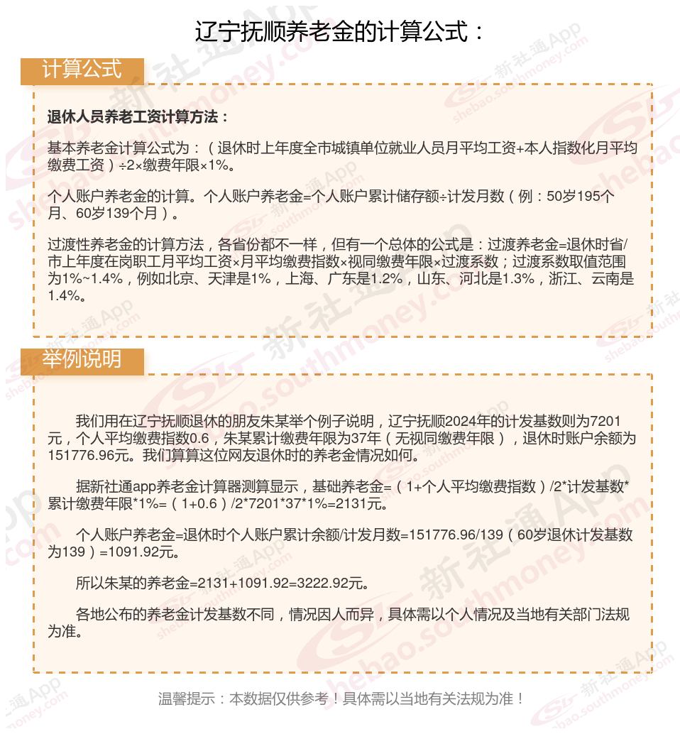
辽宁抚顺养老保险退休能领多少钱?(在线计算举例说明)

温馨提示:本数据仅供参考!具体需以当地有关法规为准!
养老保险个人账户怎么查询?几种方法任您选择
辽宁抚顺查询养老保险有多种方式,以下是一些常见的方法:
网上查询:
登录所在城市的社会保险业务网站。
查找并点击“个人社保信息查询”窗口。
输入本人身份证和密码(密码可能是您的社保证编号或者身份证出生年月)。
在打开的页面中,选择“个人养老保险查询”,然后点击“养老保险个人账户缴费情况”即可查询详细情况。
微信查询:
打开微信,点击“我”页面中的“服务”选项。
在“生活服务”栏找到“城市服务”并点击进入。
进入页面后,在热门服务中选择“社保综合”。
选择本地的社保查询入口,以北京为例,点击“北京社保查询”。
在打开的页面中,选择“基本养老保险”即可查看缴费记录。
支付宝查询:
打开支付宝APP,在首页点击“更多”进入应用中心。
找到“便民生活”栏下的“市民中心”并点击进入。
进入页面后,点击“社保”选项。
选择“社保查询”,在打开的页面中即可查看养老保险的缴费记录。
电话查询:
拨打综合服务电话“12333”进行方案咨询和信息查询。
提供个人信息后,可以询问养老保险的相关情况。
柜台查询:
携带本人身份证或社保卡,前往当地的社保服务大厅或社保经办机构的窗口。
在窗口提交查询申请,并提供相关证件。
工作人员会协助您查询养老保险的缴费记录、个人账户余额等信息。
自助终端查询:
在一些社保服务大厅或社保经办机构,会设有自助查询终端。
您可以通过这些终端输入个人信息,自助查询养老保险的相关情况。
APP查询:
下载并安装所在地区的社保APP(如“掌上12333”等)。
注册并登录后,选择养老保险查询功能,即可查看相关信息。
请注意,不同的地区和机构可能提供不同的查询方式,您可以根据自己所在地的具体情况选择适合的查询方法。同时,查询时需要提供正确的个人信息和证件,以确保查询结果的准确性。如果您在查询过程中遇到任何问题或疑问,可以联系当地的社保机构或拨打社保热线进行咨询。
以上就是辽宁抚顺养老保险缴费全部内容,希望对您有帮助,欢迎关注新社通app解锁更多社保专业资讯。
养老退休金计算
养老保险缴费
石家庄退休金计算
养老金工资
退休金计算方法
退休金
鸡西退休金计算
宣城退休金计算
养老金重算
社保工龄