据新社通app获悉,贵州贵阳养老保险待遇是多缴多得、长缴多得。但确确实实还是有很多人就是只缴纳养老保险15年,就静待退休领养老金,这种情况下能领多少养老金呢?贵州贵阳现在养老保险要交多少钱一个月?下面就随新社通app小编一起来看看详情。
贵州贵阳养老保险缴费基数2023-2024最低标准
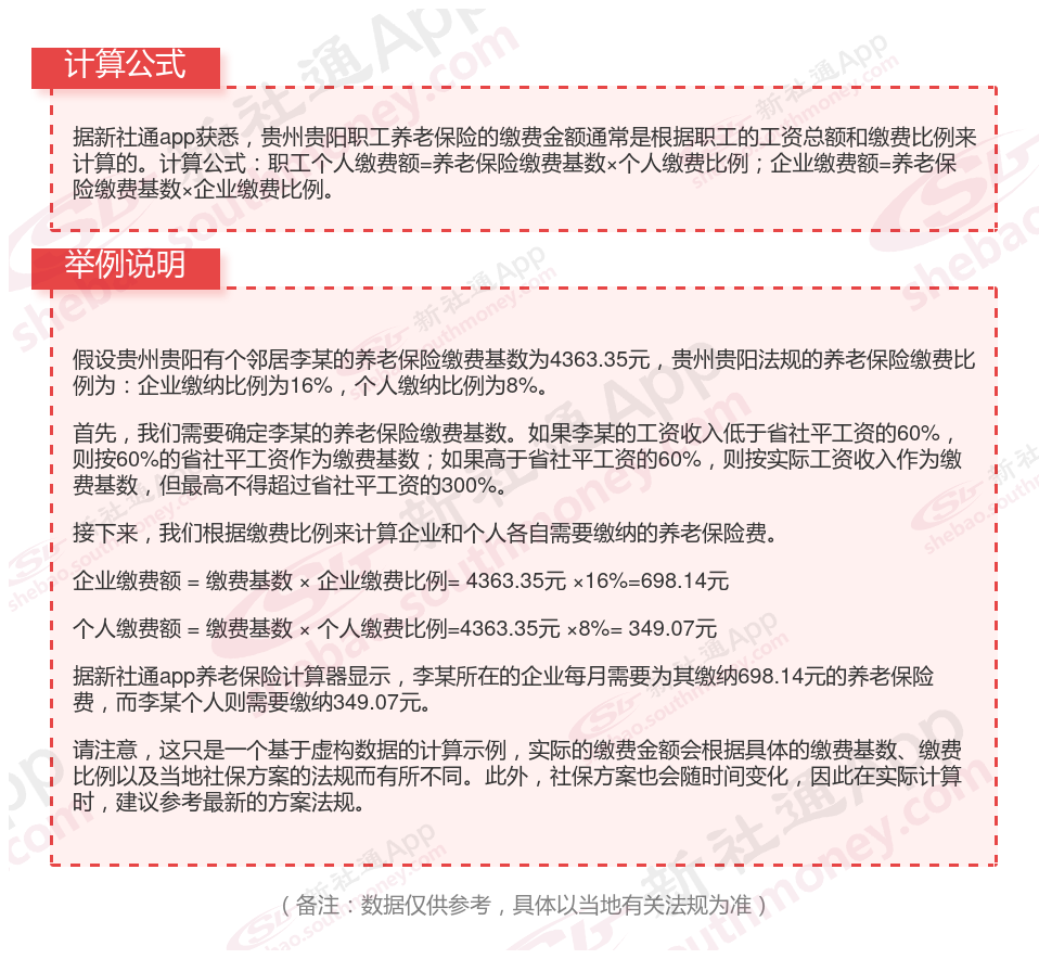
据新社通app显示,贵州贵阳职工养老缴费基数是多少,2023-2025年贵州贵阳养老保险基数明细如下:
养老缴费基数为:4363.35,个人缴费:349.07元,企业缴费:698.14元,合计缴费:1047.21元。
(注:本文数据仅供参考,具体以当地缴费标准为准)

贵州贵阳养老金计算公式2024年计算方法(在线计算器)
退休人员的养老金=个人账户养老金+基础养老金+过渡性养老金,
基础养老金=(1+个人平均缴费指数)/2*计发基数*累计缴费年限*1%
个人账户养老金=退休时个人账户累计余额/计发月数
过渡性养老金=视同缴费指数*计发基数*视同缴费年限*过渡性系数
其中,计算公式不相同,我们用在贵州贵阳退休网友举个例子说明一下,贵州贵阳2024年的计发基数则为7272元,个人平均缴费指数0.6,该网友累计缴费年限为24年(含视同缴费年限6年),退休时账户余额为100531.58元,视同缴费指数为0.6,贵州贵阳的过渡性指数为1.40%,我们算算这位网友退休时的养老金情况如何。
据新社通app养老金计算器测算显示,基础养老金=(1+个人平均缴费指数)/2*计发基数*累计缴费年限*1%=(1+0.6)/2*7272*24*1%=1396元。
个人账户养老金=退休时个人账户累计余额/计发月数=100531.58/139(60岁退休计发基数为139)=723.25元。
过渡性养老金=视同缴费指数*计发基数*视同缴费年限*过渡性指数=0.6*7272*6*1.40%=366.51元。
所以这位贵州贵阳退休人员的养老金=1396+723.25+366.51=2485.76元。
各地公布的养老金计发基数不同,情况因人而异,具体需以个人情况及当地有关部门法规为准。
温馨提示:本数据仅供参考!具体需以当地有关法规为准!
以上就是贵州贵阳养老保险缴费全部内容,希望对您有帮助,欢迎关注新社通app解锁更多社保专业资讯。
社保缴纳基数
社保缴纳
养老保险缴费
退休工资
衡阳单位退休金计算
社保缴纳,退休金计算
内蒙古乌兰察布退休金规划
滁州退休工资
退休金怎么计算