浙江绍兴养老保险退休能领多少钱?(在线计算举例说明)

》点击新社通app养老金计算器,轻松测算你的养老金!
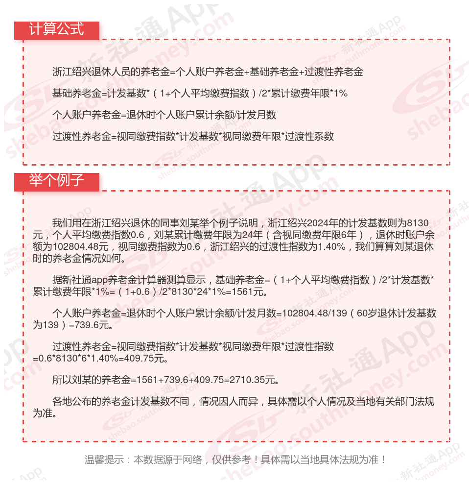
(备注:数据仅供参考,具体以当地有关法规为准)
养老保险和社保是一回事吗?
养老保险和社保不是一回事。养老保险是包含在社保里面的,养老保险属于社保体系中的一项内容。社保是社会保险的简称,社保的主要项目包括基本养老保险、基本医疗保险、工伤保险、失业保险、生育保险。建立社会保险制,保证公民在年老、疾病、工伤、失业、生育等情况下依法获得物质帮助的权利。
以上就是浙江绍兴养老保险缴费全部内容,希望对您有帮助,欢迎关注新社通app解锁更多社保专业资讯。
河南开封退休金规划
养老金重算
工龄工资
养老保险缴费
上海退休金规划
退休计发基数
养老金计算
丽江
退休工资怎么计算
养老保险缴费