湖南湘潭养老保险缴费基数2023-2024是多少?据新社通app获悉,城镇职工养老保险退休待遇优于城乡居民养老保险,缴费年限是关键。最低缴费年限为15年,满60周岁可享受待遇。养老保险缴费原则“多缴多得,长缴多得”。电子化缴费渠道方便快捷。那么,湖南湘潭养老保险要交多少钱?社保退休能领多少钱?下面就随新社通app小编一起来看看详情吧。
湖南湘潭养老保险缴费基数2023年最新标准 一个月最低要交多少钱?举例说明

据新社通app获悉,湖南湘潭养老保险缴费金额的计算通常基于缴费基数和缴费比例。以下是一个具体的计算举例:
湖南湘潭假设某职工养老保险的缴费基数为4027元,单位缴费比例为16%,个人缴费比例为8%。
据新社通app养老保险计算器显示:养老保险费=养老保险缴费基数×单位缴费比例+养老保险缴费基数×个人缴费比例。
那么,该职工的单位应缴养老保险费为:4027元×16%=644.32元;
该职工个人应缴养老保险费为:4027元×8%=322.16元。
据新社通app养老保险计算器显示,该职工每月应缴的养老保险费总额为:644.32元+322.16元= 966.48元。
请注意,这只是一个示例计算,实际缴费金额会根据具体的缴费基数和缴费比例而有所不同。此外,养老保险方案也会随时间变化,建议在实际计算时参考最新的方案法规。》点击新社通app养老保险计算器,轻松测算你的养老保险缴纳金额!
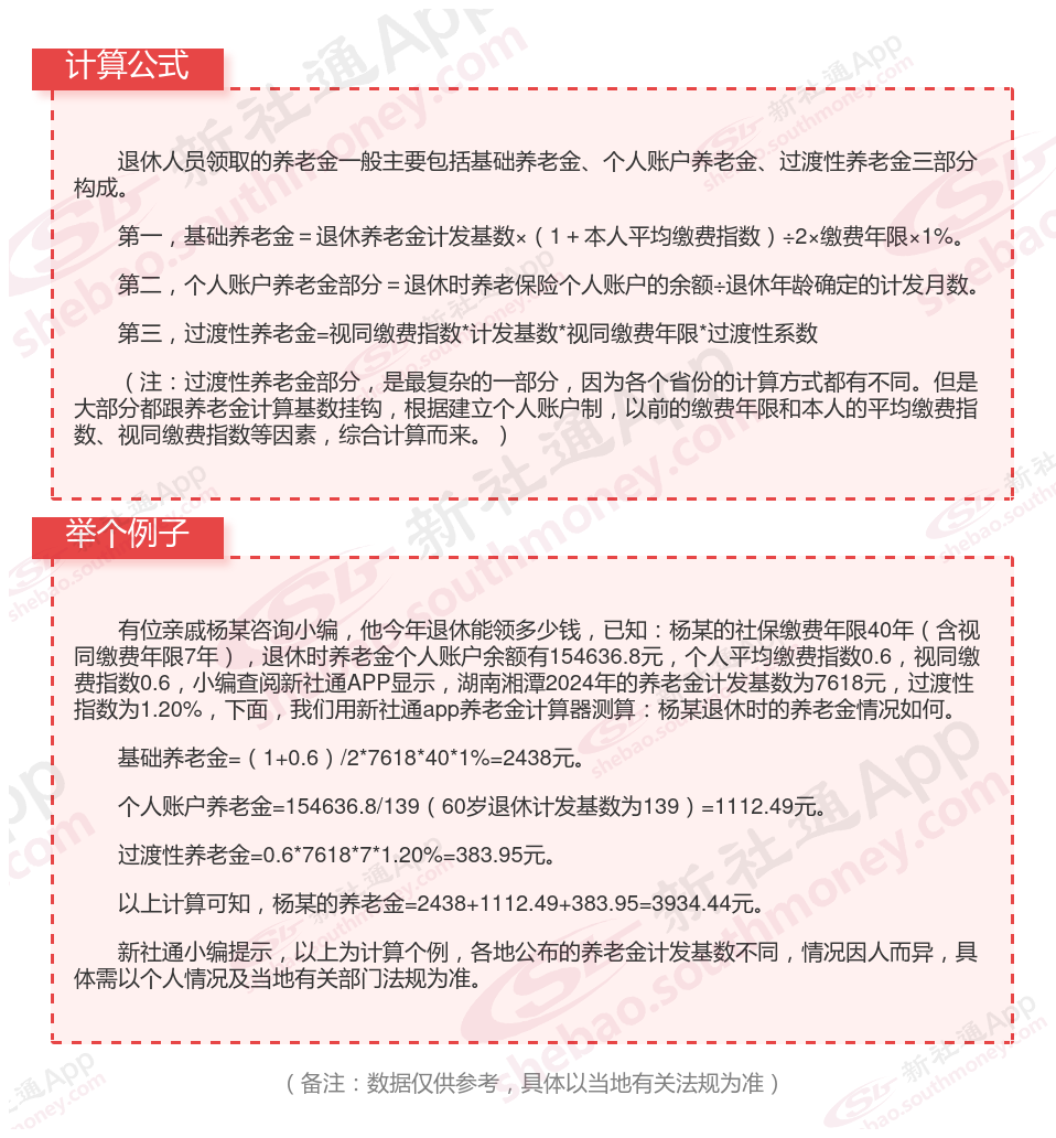
湖南湘潭养老保险退休能领多少钱?(在线计算举例说明)

温馨提示:本数据仅供参考!仅供参考和学习交流之用,不对您构成任何决策建议。具体需以当地有关法规为准!
养老保险个人账户怎么查询?几种方法任您选择
养老保险查询个人账户的方法有多种,以下是三种常见的查询方式:
电话查询:
参保人可以直接拨打社保服务热线电话12333,按语音提示操作,切换到自己参保地的社保局客服中心。
然后通过人工服务,提供自己的身份证号码或其他相关信息,就可以查询到自己的社会养老保险账户余额或缴费信息。
网上查询:
参保人可以直接登录当地的社保局网站或APP,找到养老保险查询板块。
输入自己的身份证号码、社保卡的密码以及验证码,就可以查询到自己的社会养老保险账户余额以及缴费信息了。
首次登录时,可能需要修改初始密码(通常是123456或本人身份证最后六位数字),修改密码后重新登录才能查询到相关信息。
社保大厅查询:
参保人携带身份证和社保卡,直接去当地的社保大厅服务窗口。
让工作人员帮忙查询企业养老保险的个人账户详细情况。
在查询过程中,需要注意以下几点:
个人信息要准确无误,并且保护好个人信息,不要随意泄露,避免造成不必要的麻烦。
在社保大厅查询时,要妥善保管好身份证和社保卡,一旦丢失,可能会造成不必要的损失。
以上三种方式都可以帮助参保人查询到自己的养老保险个人账户信息,选择哪种方式取决于个人的实际情况和方便程度。
以上就是湖南湘潭养老保险缴费全部内容,希望对您有帮助,欢迎关注新社通app解锁更多社保专业资讯。
淮北退休金
退休工资
退休人员补差
养老保险缴费
河北沧州退休金
退休金
社保退休金计算方法
退休金
社保缴纳,退休金计算
养老金计算方式