据新社通app获悉,职工养老保险是我国基本养老保险体系的重要组成部分,它采取的是单位与个人共同缴费的机制。一般而言,个人的缴费比例为8%。在常规情况下,单位所缴纳的养老保险费用会直接汇入养老保险统筹基金账户中,用于整个养老保险体系的资金积累和运作。那么,湖北荆门养老保险2023-2024年缴费标准是多少?下面随新社通app小编一起来看看详情吧。
湖北荆门养老保险缴费基数2023-2024年最新标准(最低)
据新社通app显示,湖北荆门养老保险缴费基数2023-2025年最新标准如下:
缴费基数下限暂按不低于3800元/月执行。按照单位16%+个人8%的缴费费率,单位和个人养老保险缴费金额分别不低于608元/月、不低于304元/月。
(注:本文数据仅供参考,具体以当地缴费标准为准)
湖北荆门养老保险每月缴费金额的计算方法
据新社通app获悉,湖北荆门养老保险缴费金额的计算通常基于养老保险缴费基数和缴费比例。以下是一个简单的计算举例:
假设湖北荆门某职工的养老保险缴费基数为3800元,企业缴费比例为16%,职工个人缴费比例为8%。
企业缴费额:核定的企业职工工资总额(即养老保险缴费基数) ×企业缴费比例。计算为:3800元 × 16% =608元。
职工个人缴费额:核定的缴费基数 ×个人缴费比例。计算为:3800元 × 8% = 304元。
据新社通app养老保险计算器显示,该职工每月的养老保险缴费总额为:企业缴费额608元 + 职工个人缴费额304元 = 912元。
请注意,这只是一个简单的计算示例,实际的养老保险缴费金额计算可能会因地区、方案、工资水平等因素有所不同。具体的计算方法和比例可能会根据当地的法规和方案进行调整,因此在实际计算时,应参考当地社保局或相关部门的法规。
》点击新社通app养老保险计算器,轻松测算你的养老保险缴纳金额!
此外,养老保险缴费金额还可能涉及到补缴、调整等情况,具体情况需要根据个人实际情况和当地方案进行确定。如果您有具体的计算需求或疑问,建议咨询当地社保局或相关部门以获取准确的信息。
湖北荆门养老金如何查询个人账户余额?
养老保险是累计15年还是连续15年?
养老保险是累计缴满十五年即可,并不需要连续缴纳。如果参保人员达到退休年龄,以及养老保险累计缴费满十五年的,可以按月领取基本养老金。累计缴费不足十五年的,可以缴费至满十五年。
而退休人员基本养老金的多少取决于缴费年限长短与缴费基数高低。新的养老金发放法规,缴费工资越高,缴费时间越长,退休后的养老保险待遇也就越高,今后正常待遇调整也越高,并非“只缴15年就可以了”。所以如果养老保险累计缴满15年,并且还没达到法定退休年龄,建议延长缴费期限,这样领取的养老金也会越多。
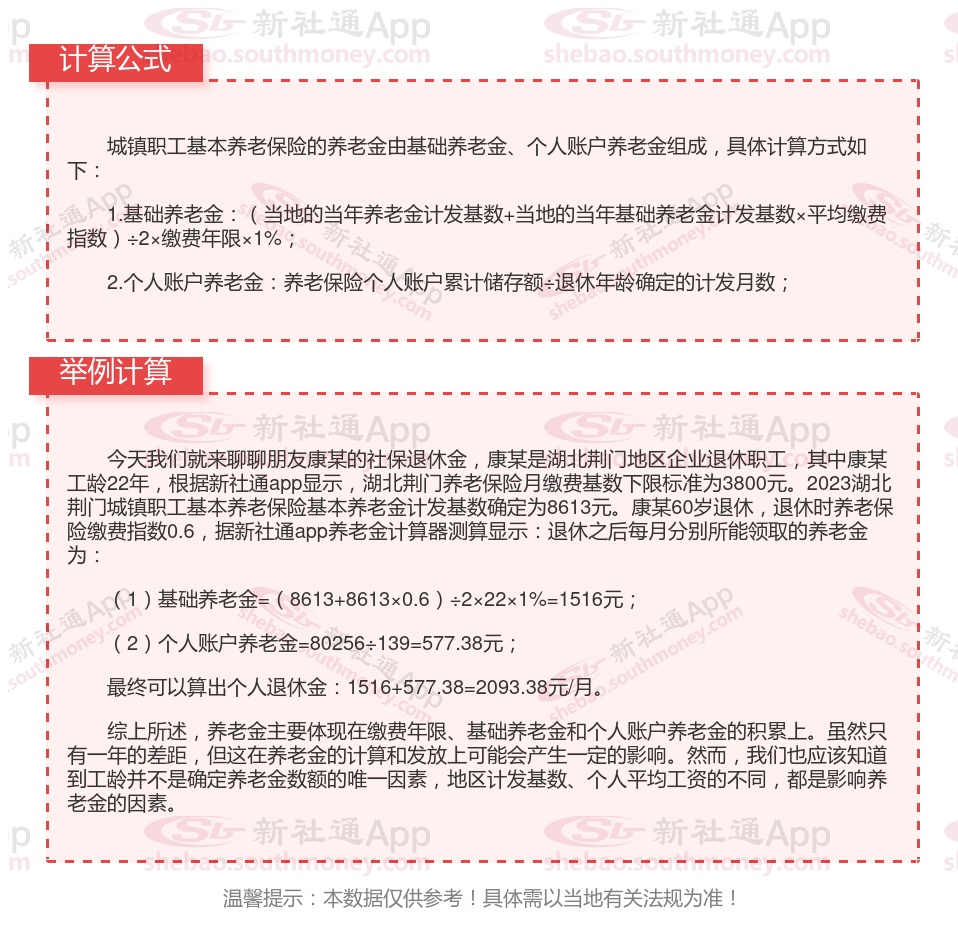
湖北荆门社保退休能领多少钱?(在线计算举例说明)

温馨提示:本数据源于网络,仅供参考!具体需以当地具体法规为准!
以上就是湖北荆门养老保险缴费全部内容,希望对您有帮助,欢迎关注新社通app解锁更多社保专业资讯。
退休金
养老金
江西景德镇退休金规划
养老金缺口
养老金怎么计算
退休工资
养老保险缴费
退休金
工龄计算