西藏拉萨养老保险的缴费比例是多少?据新社通app获悉,养老保险一般就是指基本养老保险,是直接关系到我们退休之后领取到的养老金的。往往养老保险在缴费的时候都是按照一定比例来缴费的,那么,西藏拉萨养老保险缴费基数2024-2025最新标准来了,下面随新社通app小编一起了解详情吧。
据新社通app显示,2024-2025年西藏拉萨职工养老保险的缴费标准是根据缴费基数来确定的:
在单位参加职工社保,个人养老保险缴费比例为8%,而单位的缴费比例为16%。其中,缴费基数的下限为6927.6元。
个人缴费金额:554.21元,单位缴费金额:1108.42元,每月合计缴费:1662.63元。
(注:本文数据仅供参考,具体以当地缴费标准为准)

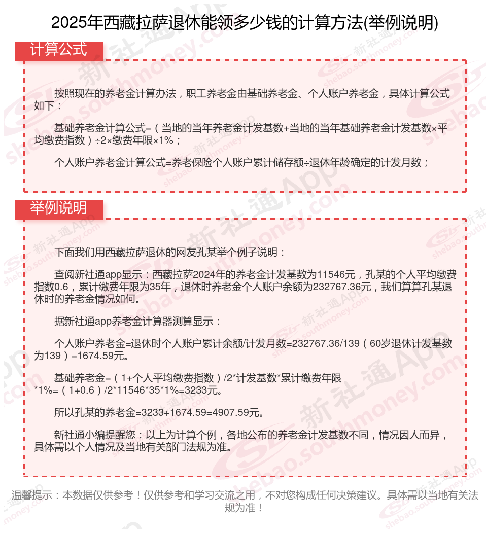
西藏拉萨养老金计算公式2024年计算方法(在线计算器)

养老金计发月数是什么意思?
养老金计发月数指的是养老金待遇计划发放的月数。这一数值的设定与多个因素相关,包括退休年龄、城镇人口平均估计寿命、基金投资收益率等。
目前,我国对于不同退休年龄的职工设定了不同的计发月数。具体来说,60岁退休的职工,其个人账户养老金的计发月数为139个月;55岁退休的职工,计发月数为170个月;而50岁退休的职工,计发月数则为195个月。这些计发月数自2005年以来一直沿用至今,期间并未发生变化。
需要注意的是,计发月数的设定是为了确保在退休人员去世时,其个人账户的余额能够正好发放完毕,实现账户基金的精算自平衡。因此,这一数值并非随意设定,而是经过精心计算和调整的。
然而,随着时间的推移和社会经济的发展,一些影响养老金计发月数的因素可能发生了变化。例如,人均预期寿命的延长、记账利率的变动以及退休金增长率的调整等都可能对养老金的计发月数产生影响。因此,未来养老金计发月数是否会有所调整,还需要根据具体情况和方案变化来判断。
总的来说,养老金计发月数是养老保险制中的重要一环,其设定旨在保证退休人员的基本生活需求,并确保养老保险制的长期稳定运行。

(备注:数据仅供参考,具体以当地有关法规为准)
以上就是西藏拉萨养老保险缴费全部内容,希望对您有帮助,欢迎关注新社通app解锁更多社保专业资讯。
养老保险缴费
退休金
养老金差异
社保缴纳,退休金计算
大同养老金
甘肃临夏退休金
养老保险缴费
缴纳社保
15年工龄
退休金计算