新疆和田养老金计算公式2025年计算方法(在线计算器)

可以申请领取养老金的条件是什么?
达到法定退休年龄并已办理退休手续:根据我国法规,职工必须达到法定退休年龄才能领取养老金。
所在单位和个人依法参加养老保险并履行了缴费义务:职工需要所在单位和个人依法参加养老保险,并且履行了缴费义务。这意味着职工和雇主必须按照法规缴纳养老保险费,以确保在退休后能够享受养老金待遇。
“15年”:是指参保累计缴费时间不少于15年。这里的15年只是最低标准,根据“长缴多得”原则,缴费时间越长,养老金就越高。
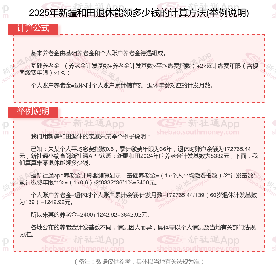
温馨提示:本数据源于网络,仅供参考!具体需以当地具体法规为准!
以上就是新疆和田养老保险缴费全部内容,希望对您有帮助,欢迎关注新社通app解锁更多社保专业资讯。
缴纳社保比例
养老保险缴费
养老金计算方法
工龄工资
盐城养老金
养老金
十堰社保
退休金
养老工资计算
退休工资区别