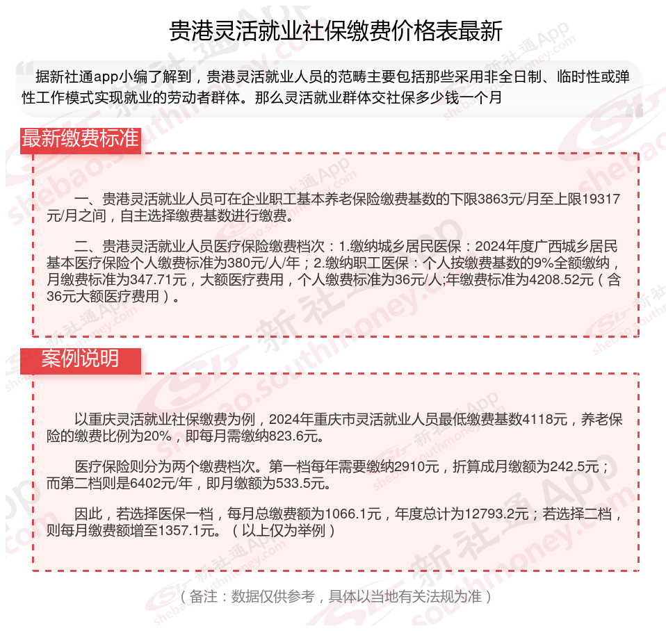
据新社通app数据显示,贵港灵活就业养老保险最低缴费基数为:4053.6元;个人的缴费比例分别为:20%;
个人缴费金额:810.72元。
(注:本文数据仅供参考,具体以当地缴费标准为准)
灵活就业者社保一个月多少钱?根据新社通app-社保缴费查询工具提供的2025社保缴费标准详情数据如下:

社保要交满多少年可以领养老金?
社保至少交15年才可以到退休的年纪才可以拿退休金。
1、如果有单位,即使缴满15年,但职工还未退休,企业还得继续缴费,直至退休;个人缴纳社保的话,可停缴,也可继续缴纳。
2、根据当地法规,肯定也继续缴纳好,养老保险是遵循“多缴多得”的原则,缴费基数越高、年限越长,退休时领取养老金也越多。
3、养老保险必须缴满最低缴费年限15年,到退休年龄(男60周岁/女55周岁),就可以享受养老金待遇(晚退休除外)。
温馨提示:本数据源于网络,仅供参考!具体需以当地具体法规为准!
养老金计算
社保缴纳
退休金计算公式
33年退休金
吐鲁番职工养老保险
养老保险
养老保险缴费
养老金调整
三明养老金
个人养老金