据新社通app数据显示,厦门养老保险缴费基数2024-2025年最新标准如下:
厦门灵活就业人员基本养老保险缴费基数暂按不低于4212元;
缴费比例:个人承担20%;养老保险缴费个人842.4元。
(注:本文数据仅供参考,具体以当地缴费标准为准)
厦门灵活就业自己交社保一个月要交多少钱?根据新社通app-社保缴费查询工具提供的最新数据如下:

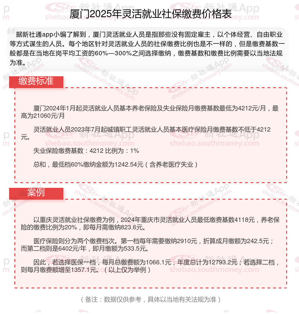
厦门2024年1月起灵活就业人员基本养老保险及失业保险月缴费基数最低为4212元/月,最高为21060元/月
灵活就业人员2023年7月起城镇职工灵活就业人员基本医疗保险月缴费基数不低于4212元。
失业保险缴费基数:4212 比例为:1%
总和,最低档60%缴纳金额为1242.54元(含养老医疗失业)
(备注:数据仅供参考,具体以当地有关法规为准)
养老保险缴费
养老保险缴费
养老金计算
浙江台州养老金
退休金计算
成都养老金
退休金
退休工资区别
养老保险缴费
缴纳社保