有这样一群就业人员,上班没有硬性的时间要求,工作时间比较灵活,通常被称为灵活就业人员。那么吉林吉林灵活就业人员缴纳养老保险的档次和每月缴费金额是多少?下面随新社通app小编一起了解详情吧。
那么,灵活就业人员自己交保险一个月多少钱?2024-2025年吉林吉林灵活就业人员养老保险缴费价格表
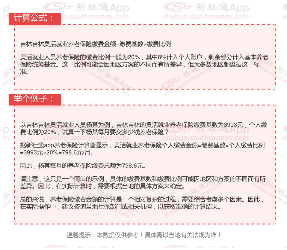
据新社通app显示,2024-2025年吉林吉林灵活就业人员养老保险的缴费标准:
养老保险缴费基数的下限为3993元;
养老保险缴费比例为20%。
(注:本文数据仅供参考,具体以当地缴费标准为准)

退休人员养老金的发放时间,一般来说,是在每月的10号左右由社保部门下拔到每位退休人员的银行帐户上。然而,这并不意味着所有退休人员都在10号这一天收到养老金,因为实际的发放过程中还需要经过数据核对、请款等几个环节,通常在15日前将款项拨付到各养老金代发银行,再由银行发放到领取养老待遇人员的账户。所以,在正常情况下,离退休人员在每月15日至20日就能领到当月的养老金。
地区差异与查询方式:
由于养老金的发放时间受地区和法规不同,因此具体的发放日期可能会有所不同。为了获取最准确的信息,建议直接咨询当地社保部门或访问其相关网站进行查询。此外,也可以向已经在领取退休金的人员了解相关情况。
总的来说,虽然养老金的发放时间存在一定的差异和灵活性,但通常都会在每月的某个固定时间段内进行发放。为了确保能够及时领取到养老金,建议退休人员密切关注相关信息并提前做好准备。
?节假日?:如果养老金发放日遇到节假日,可能会顺延至节假日后的第一个工作日发放。
?法规调整?:在某些情况下,如法规调整或系统升级等,养老金的发放时间也可能会有所变化。此时,建议退休人员及时关注当地社保部门或人社部门的信息,以了解最新的发放时间。
由于养老金的发放时间可能因地区和具体法规而异,建议退休人员直接咨询当地社保部门或人社部门,或者通过拨打12333等热线电话来了解具体的发放时间。同时,也可以关注当地社保部门或人社部门的网站或微信公众号等渠道,以便及时获取最新的养老金发放信息。
综上所述,养老金的发放时间因地区和具体法规的不同而有所差异,但一般来说,离退休人员在每月中旬至月末之间应该能够领到当月的养老金。如遇特殊情况导致发放时间延迟,建议耐心等待并关注相关信息。
》养老无小事!快来提前规划您的退休生活!点击领取您的养老金专属规划方案!
养老保险缴费明细
养老保险缴费价格表
广西梧州灵活就业人员社保养老保险缴费标准2024-2025
黑龙江鹤岗养老保险
养老保险缴费
山东德州灵活就业人员社保养老保险缴费标准2024-2025
养老保险缴费明细
养老保险缴费
补缴社保
补缴社保