据新社通app获悉,一般情况下养老保险的缴费金额是根据当下的一个养老缴费基数来计算的。不同地区以及不同年份的养老缴费基数都是不一样的,每年都可以看到各地的养老缴费基数调整的消息。那么宁夏吴忠养老缴费基数究竟是什么?下面随新社通app小编一起来看看宁夏吴忠养老保险缴费比例个人和单位2024-2025是多少!
宁夏吴忠养老保险缴费基数2023-2024年最新标准(最低)
据新社通app显示,宁夏吴忠职工养老缴费基数是多少,2024-2025年宁夏吴忠养老保险基数明细如下:
养老缴费基数为:5070,个人缴费:405.6元,企业缴费:811.2元,合计缴费:1216.8元。
(注:本文数据仅供参考,具体以当地缴费标准为准)
宁夏吴忠养老保险每月缴费金额的计算方法
据新社通app获悉,宁夏吴忠职工养老保险的每月缴费金额是根据职工的工资总额和缴费比例来计算的。具体来说,职工个人缴费额等于核定的缴费基数乘以个人缴费比例(目前为8%),而缴费基数则是职工工资总额的60%到300%之间。
以一个具体的例子来说明:
假设宁夏吴忠某职工的工资总额为5070元,那么他的缴费基数就是5070元的60%到300%之间。如果他选择按照缴费基数为5070,据新社通app养老保险计算器测算显示,他的个人缴费额就是5070元*8%,等于405.6元。
另外,企业也需要为职工缴纳养老保险费用,企业缴费额等于核定的企业职工工资总额乘以企业缴费比例(一般为16%)。所以,如果企业选择按照职工的实际工资总额作为缴费基数,据新社通app养老保险计算器测算显示,企业需要为该职工缴纳的养老保险费用就是5070元*16%,等于811.2元。
需要注意的是,具体的缴费比例和缴费基数可能会因地区和方案的不同而有所差异。以上例子仅供参考,实际计算时应根据当地的具体方案来确定。
宁夏吴忠养老金如何查询个人账户余额?
养老保险是累计15年还是连续15年?
养老保险是累计缴满十五年即可,并不需要连续缴纳。如果参保人员达到退休年龄,以及养老保险累计缴费满十五年的,可以按月领取基本养老金。累计缴费不足十五年的,可以缴费至满十五年。
而退休人员基本养老金的多少取决于缴费年限长短与缴费基数高低。新的养老金发放法规,缴费工资越高,缴费时间越长,退休后的养老保险待遇也就越高,今后正常待遇调整也越高,并非“只缴15年就可以了”。所以如果养老保险累计缴满15年,并且还没达到法定退休年龄,建议延长缴费期限,这样领取的养老金也会越多。
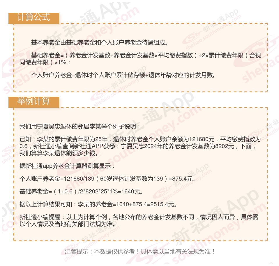
宁夏吴忠社保退休能领多少钱?(在线计算举例说明)

温馨提示:本数据仅供参考!具体需以当地有关法规为准!
以上就是宁夏吴忠养老保险缴费全部内容,希望对您有帮助,欢迎关注新社通app解锁更多社保专业资讯。
社保缴纳,退休金计算
退休金
养老保险缴费
铁岭养老金
社保缴纳基数
养老保险缴费
退休工资计算公式
养老金怎么计算
个人养老