据新社通app小编了解,灵活就业人员参与老保险,是依照社会平均工资的 60%至 300%之间的档次进行缴费的。由于社会平均工资上涨,相应的养老保险缴费标准亦会有所提高。那么,辽宁锦州2023-2024灵活就业养老保险一个月多少钱?下面随新社通小编一起来看看详情吧。
再来看看,辽宁锦州灵活就业养老保险2024-2025年缴费标准 灵活就业人员保险一个月交多少钱?
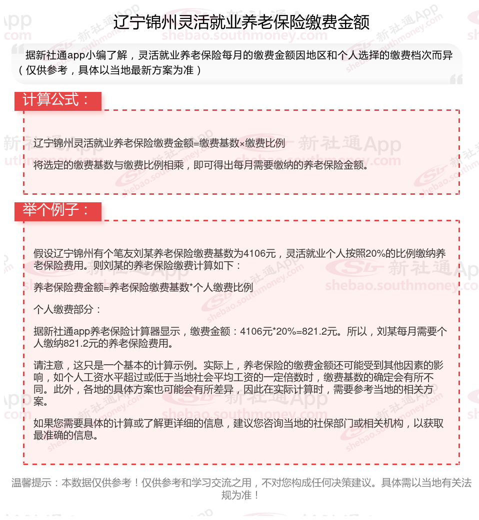
据新社通app显示,辽宁锦州灵活就业人员养老缴费基数2024-2025年最新标准如下:
养老保险最低缴费基数为:4106元;
个人缴费比例:20%,个人缴费金额:821.2元;
(注:本文数据仅供参考,具体以当地缴费标准为准)

养老金多久可以领的?
养老金的领取时间主要取决于个人的退休年龄、缴费年限以及是否符合当地的养老保险方案要求。以下是对养老金领取时间的详细介绍:
法定退休年龄:
通常情况下,男年满60周岁、女年满55周岁(或50周岁,具体取决于工作性质和单位法规)为法定退休年龄。然而,这一法规可能会随着时间和方案的变化而有所调整。
缴费年限:
根据《中华人民共和国社会保险法》第十六条的法规,参加基本养老保险的个人,达到法定退休年龄时累计缴费满十五年的,可以按月领取基本养老金。
养老金领取年限
无限期领取:
只要领取人还在世,且符合领取条件(即已办理退休手续并开始领取养老金),就可以一直领取养老金。养老金的领取没有年限限制。
养老金保证期:
养老金的领取保证期为10年。这意味着,如果被保险人在领取养老金期间不足10年死亡,其剩余年限的养老金将由指定的受益人或法定继承人领取。
总之,养老金的领取时间取决于参保人员的法定退休年龄和养老保险的最低缴费年限。随着方案的调整和完善,这些条件也可能会发生变化。因此,参保人员及时关注方案动态并咨询相关部门以获取最新信息。
》点击新社通app养老金计算器,快算算您的养老金够不够花!
社保缴纳,退休金计算
退休金
养老保险缴费
铁岭养老金
社保缴纳基数
养老保险缴费
退休工资计算公式
养老金怎么计算
个人养老