随着社会经济的发展和就业形式的变化,越来越多的人选择了灵活就业的方式。灵活就业人员的缴费档次是高还是低,直接就影响着退休后的养老金待遇的,那么,浙江金华灵活就业人员养老保险缴费标准要交多少钱?退休能领多少钱?下面就随新社通小编一起来一探究竟吧。
那么,浙江金华灵活就业社保养老保险缴费价格表,2024-2025灵活就业养老保险一个月多少钱?
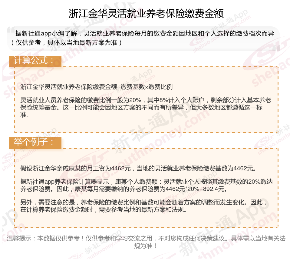
据新社通app显示,2024-2025年浙江金华灵活就业养老保险的缴费标准根据不同的参保对象有所差异。
灵活就业人员最低缴费基数为:4462元,个人缴纳20%。
请注意,以上缴费标准仅供参考,具体方案可能会根据地区和时间的变化而有所调整。如有需要,查阅当地社保部门公布的新规或咨询相关部门以获取最准确的信息。
(注:本文数据仅供参考,具体以当地缴费标准为准)

社保交够多少年就能够退休拿到退休金?
累计缴满15年即可,不过要等到退休后才能领取。而且社保是多缴多得的,缴的越多、越久,退休后能领的养老金就越多。实际上目前的养老保险最低累计缴费年限是达到,15周年,无论是职工养老保险也好还是城乡居民养老保险也好它的最低缴费年限,都是15周年。
养老保险待遇支出包括按支付给参保城乡居民的基础养老金和个人账户养老金,以及丧葬补助金。基础养老金指按计发标准,由各级为符合待遇领取条件的参保城乡居民全额予以补助的养老金待遇。
》点击新社通养老金在线计算器,轻松测算您的养老金有多少!
养老保险缴费价格表
社保缴纳
退休金和养老金区别
包头退休金
退休金
郴州养老金
山东青岛退休金规划
工龄工资
养老保险缴费明细