据新社通app小编了解,灵活就业人员参与老保险,是依照社会平均工资的 60%至 300%之间的档次进行缴费的。由于社会平均工资上涨,相应的养老保险缴费标准亦会有所提高。那么,湖南长沙2023-2024灵活就业养老保险一个月多少钱?下面随新社通小编一起来看看详情吧。
那么,湖南长沙灵活就业社保养老保险缴费价格表,2024-2025灵活就业养老保险一个月多少钱?
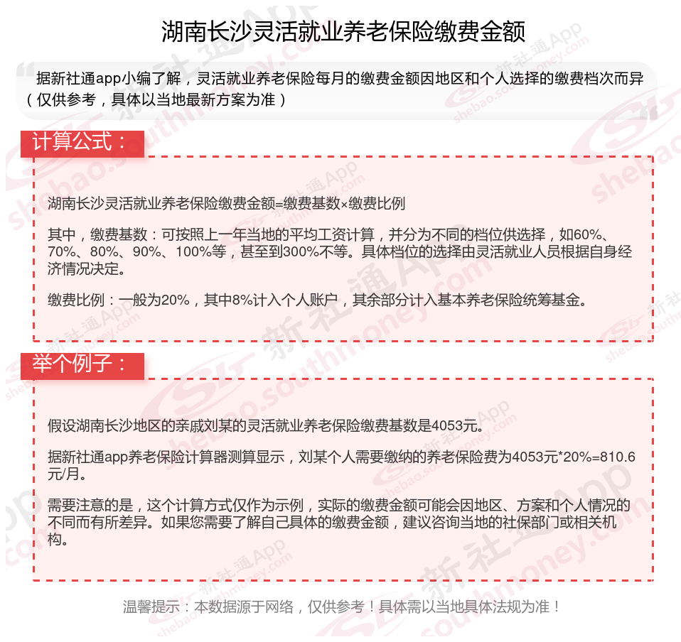
据新社通app显示,2024-2025年湖南长沙灵活就业养老保险的缴费标准根据不同的参保对象有所差异。
灵活就业人员最低缴费基数为:4053元,个人缴纳20%。
请注意,以上缴费标准仅供参考,具体方案可能会根据地区和时间的变化而有所调整。如有需要,查阅当地社保部门公布的新规或咨询相关部门以获取最准确的信息。
(注:本文数据仅供参考,具体以当地缴费标准为准)

社保交够多少年就能够退休享受退休金?
社保需要累计缴纳满15年才可以在你法定退休年龄之后享受社保待遇。社保交满15年后可以不再交费。如果有单位,即使缴满15年,但职工还未退休的,企业还得继续缴费,直至退休;个人缴纳社保的话,可停缴,也可继续缴纳,根据当地要求,肯定也是继续缴纳好,养老保险是遵循“多缴多得”的原则,缴费基数越高、年限越长,退休时领取养老金也越多。
》还不知道自己退休能领多少钱?快来新社通养老金在线计算器轻松测算!
养老保险缴费
退休工资计算方法
厦门养老金
养老金计算
交养老金
养老保险缴费明细
黑龙江七台河退休金规划
缴纳社保
退休人员补差