赣州灵活就业人员缴纳养老保险的档次和每月缴费金额,养老金都是多少?因个人缴费金额不同,每月缴费金额也不同,但大多数情况下,缴费金额均在1000-2000元不等。下面随新社通小编一起来了解详情。
那么,2024-2025年赣州灵活就业社保个人养老保险缴费标准来了!赣州灵活就业缴纳养老保险多少钱一个月?
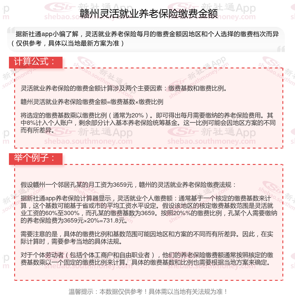
据新社通app显示,赣州灵活就业人员养老保险缴费基数2024-2025年最新标准如下:
缴费基数下限暂按不低于3659元/月执行。按照个人20%的缴费费率,个人养老保险缴费金额低于731.8元/月。
(注:本文数据仅供参考,具体以当地缴费标准为准)

社保需要缴纳多少年,才能享受退休工资?
社保缴费的年限长短,对养老保险的影响那可是首当其冲。
首先,15年可是养老保险缴费的一道“底线”,是法定的最低年限要求。养老保险大家庭里主要有城镇职工养老保险和城乡居民养老保险这两大“成员”。
依据《中华人民共和国社会保险法》,参加基本养老保险的个人,达到法定退休年龄时累计缴费满十五年的,按月领取基本养老金。这里面还有些细微差别,职工养老是参保人达到法定退休年龄便可领取养老金,而居民养老则要求参保人年满60周岁才具备领取资格。
再者,养老保险一直遵循着“多缴多得”这项铁打的原则,缴费水平越高,缴费年限越长,将来个人领取的养老金就如同“滚雪球”一般,越积越多。
》想知道自己退休能领多少钱?快来新社通养老金在线计算器一键测算!
退休金
无锡养老金
退休金计算
养老金
养老保险缴费
退休工资计算
养老金缴纳
养老金调整
养老金制
运城社保区别