铜仁养老金计算公式2025年计算方法(在线计算器)

领取养老金需要满足哪些条件?
达到法定退休年龄并已办理退休手续:根据相关法规,职工必须达到法定退休年龄才能领取养老金。
所在单位和个人依法参加养老保险并履行了缴费义务:职工需要所在单位和个人依法参加养老保险,并且履行了缴费义务。这意味着职工和雇主必须按照法规缴纳养老保险费,以确保在退休后能够享受养老金待遇。
个人缴费至少满15年。
从2025年起,用15年的时间,逐步将男职工的法定退休年龄调整至63周岁,将女职工的法定退休年龄分别调整至58周岁、55周岁。
温馨提示:本数据仅供参考!具体需以当地有关法规为准!
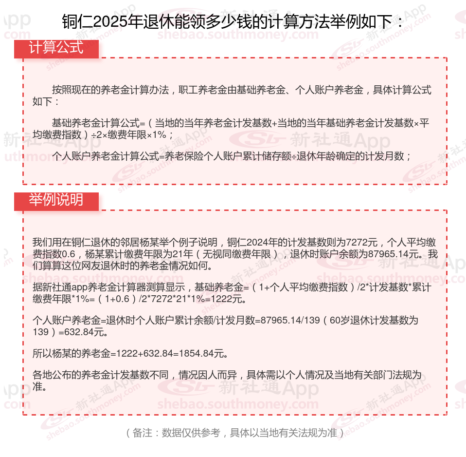
以上就是铜仁养老保险缴费全部内容,希望对您有帮助,欢迎关注新社通app解锁更多社保专业资讯。
养老保险缴费
社保退休金计算方法
社保缴纳
成都养老金
三明退休金在线计算器
昆明社保缴费价格
社保缴纳
养老保险缴费
领取的养老金
温州养老金