详解:养老金到底何时能开始领取?
关于养老金多久可以领的问题,主要取决于两个条件:达到法定退休年龄和满足养老保险的最低缴费年限。
缴费年限:
根据《中华人民共和国社会保险法》的法规,参加基本养老保险的个人,在达到法定退休年龄时,需要累计缴费满十五年,才能按月领取基本养老金。
人社部确切法规,从2025年1月1日至2029年12月31日,领取养老金的最低缴费年限为15年,方案并未发生改变。这意味着在这5年内退休的人员,只要社保累计缴费满15年,就能够按月领取退休金。
从2030年1月1日起,最低缴费年限将发生变化,每年增加6个月,直至2040年涨到20年。这一调整旨在应对人口老龄化挑战,增强养老基金的积累,使养老金体系更具可持续性。
法定退休年龄:
男年满60周岁,女年满55周岁(或50周岁,具体取决于职业和工种),可以开始按月领取养老金。
因伤残、疾病等原因丧失劳动能力且失去生活来源的,经县级农村社会养老保险经办机构批准,可以提前领取养老金,但男性需年满55周岁,女性需年满50周岁。
养老金领取期限
一旦开始领取养老金,只要领取人还在世,就可以一直领取养老金,没有具体的领取年限限制。即使个人账户养老金已经用完,仍然会继续按照原标准计发。此外,个人养老金还会逐年根据社会在岗职工的月平均工资的增加而增长。
总之,养老金的领取时间取决于参保人员的法定退休年龄和养老保险的最低缴费年限。随着方案的调整和完善,这些条件也可能会发生变化。因此,参保人员及时关注方案动态并咨询相关部门以获取最新信息。
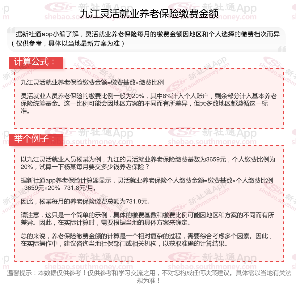
再来看看,九江灵活就业养老2024-2025年缴费标准灵活就业养老保险最低要交多少钱?
据新社通app显示,2024-2025年九江灵活就业养老保险的缴费标准:
最低缴费基数为:3659元;
个人缴纳20%。
请注意,以上缴费标准仅供参考,具体方案可能会根据地区和时间的变化而有所调整。如有需要,查阅当地社保部门公布的新规或咨询相关部门以获取最准确的信息。

详解:养老金到底何时能开始领取?
关于养老金多久可以领的问题,主要取决于两个条件:达到法定退休年龄和满足养老保险的最低缴费年限。
缴费年限:
根据《中华人民共和国社会保险法》的法规,参加基本养老保险的个人,在达到法定退休年龄时,需要累计缴费满十五年,才能按月领取基本养老金。
人社部确切法规,从2025年1月1日至2029年12月31日,领取养老金的最低缴费年限为15年,方案并未发生改变。这意味着在这5年内退休的人员,只要社保累计缴费满15年,就能够按月领取退休金。
从2030年1月1日起,最低缴费年限将发生变化,每年增加6个月,直至2040年涨到20年。这一调整旨在应对人口老龄化挑战,增强养老基金的积累,使养老金体系更具可持续性。
法定退休年龄:
男年满60周岁,女年满55周岁(或50周岁,具体取决于职业和工种),可以开始按月领取养老金。
因伤残、疾病等原因丧失劳动能力且失去生活来源的,经县级农村社会养老保险经办机构批准,可以提前领取养老金,但男性需年满55周岁,女性需年满50周岁。
养老金领取期限
一旦开始领取养老金,只要领取人还在世,就可以一直领取养老金,没有具体的领取年限限制。即使个人账户养老金已经用完,仍然会继续按照原标准计发。此外,个人养老金还会逐年根据社会在岗职工的月平均工资的增加而增长。
总之,养老金的领取时间取决于参保人员的法定退休年龄和养老保险的最低缴费年限。随着方案的调整和完善,这些条件也可能会发生变化。因此,参保人员及时关注方案动态并咨询相关部门以获取最新信息。
》还不知道自己退休能领多少钱?快来新社通养老金在线计算器轻松测算!
宜昌退休金规划
养老保险缴费
养老金异地领取
退休金
养老保险缴费
退休可以拿多少钱?
个人养老金
社保缴纳
五险缴费