有这样一群就业人员,上班没有硬性的时间要求,工作时间比较灵活,通常被称为灵活就业人员。灵活就业人员养老保险缴费标准有什么变化呢?下面随新社通小编一起来看看黄石灵活就业人员缴纳养老保险最低要交多少钱?退休又能领多少钱呢?
那么,黄石灵活就业社保养老保险缴费价格表,2024-2025灵活就业养老保险一个月多少钱?
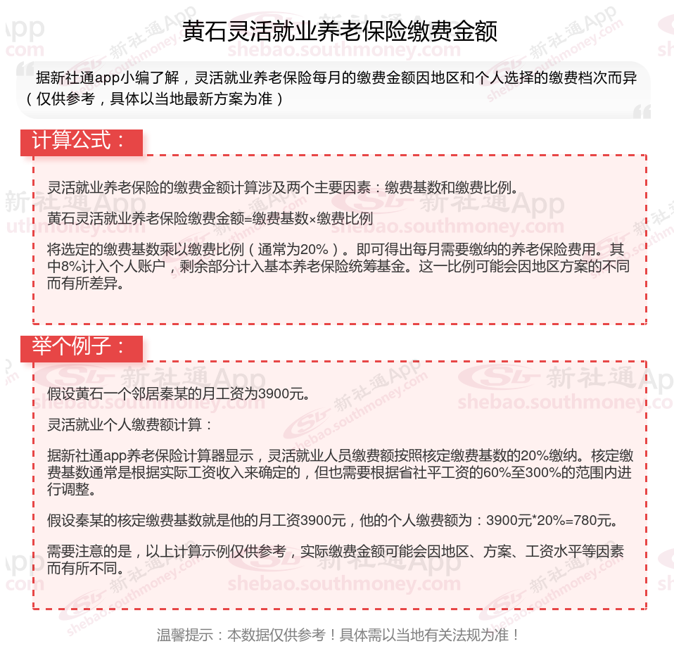
据新社通app显示,2024-2025年黄石灵活就业养老保险的缴费标准:
最低缴费基数为:3900元;
个人缴纳20%。
请注意,以上缴费标准仅供参考,具体方案可能会根据地区和时间的变化而有所调整。如有需要,查阅当地社保部门公布的新规或咨询相关部门以获取最准确的信息。

社保交够多少年就能够退休领取退休金?
社保的缴费年限直接影响到个人退休金的领取。累计缴费满15年是领取退休金的基本条件。本质上,社保的缴费年限与个人账户都对养老保险待遇有影响,缴费年限越长,领取的退休金一般也会相应增加,体现“多缴多得”的原则。
如果个人在达到法定退休年龄时,社保缴费年限未满15年,有几种选择:一是可以继续缴费至满15年,然后按月领取基本养老金;二是可以转入新型农村社会养老保险或者城镇居民社会养老保险,按照相关要求享受养老保险待遇。
综上所述,为了确保能够在达到法定退休年龄时按月领取退休金,个人应当至少累计缴纳社会保险满15年。
》点击新社通养老金在线计算器,轻松测算您的养老金有多少!
养老保险缴费
退休金
养老规划
养老保险缴费
养老金上调
退休金计算公式
社保缴纳基数
武威养老金
退休差多少钱