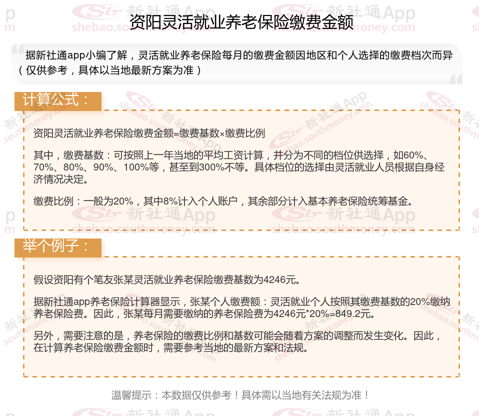
资阳灵活就业人员缴纳养老保险的档次和每月缴费金额,养老金都是多少?因个人缴费金额不同,每月缴费金额也不同,但大多数情况下,缴费金额均在1000-2000元不等。下面随新社通小编一起来了解详情。
那么,缴费标准公布!资阳2024-2025年灵活就业养老保险缴费基数明细来了
据新社通app显示,2024-2025年资阳灵活就业养老保险的缴费标准:
最低缴费基数为:4246元;
个人缴纳20%。
请注意,以上缴费标准仅供参考,具体方案可能会根据地区和时间的变化而有所调整。如有需要,查阅当地社保部门公布的新规或咨询相关部门以获取最准确的信息。

领取养老金的基本条件
达到法定退休年龄并已办理退休手续:根据相关法规,职工必须达到法定退休年龄才能领取养老金。
所在单位和个人依法参加养老保险并履行了养老保险缴费义务。
达到法定退休年龄时累计缴费满十五年这是最基本的领取条件,如果你的累计缴费时间不满十五年,那么就无法领取
》快来领取您的养老金规划专属方案!点击新社通app社保养老金规划,提前规划您的退休生活!
社保缴纳
养老金重算
养老规划
养老金计算
养老保险缴费
社保养老金
退休金
五指山退休金计算
海南儋州养老金
养老保险缴费