绵阳养老金计算公式2025年计算方法(在线计算器)

养老金领取,需要什么条件?
达到法定退休年龄并已办理退休手续:根据相关法规,职工必须达到法定退休年龄才能领取养老金。
所在单位和个人依法参加基本养老保险并履行缴费义务。
参加基本养老保险的个人,达到法定退休年龄时累计缴满十五年的,按月领取基本养老金
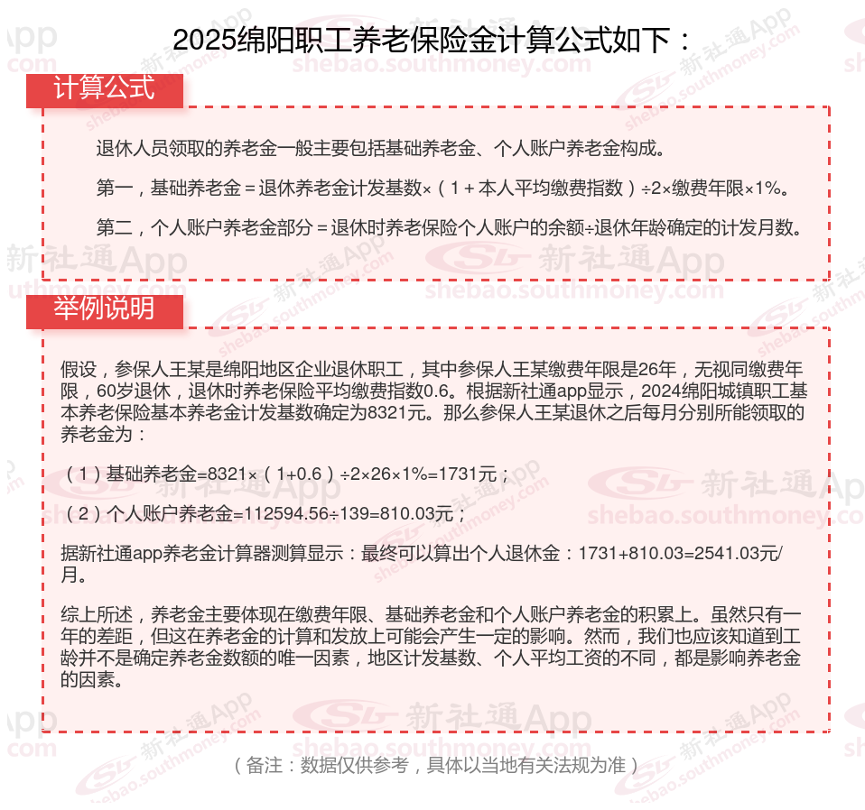
温馨提示:本数据仅供参考!仅供参考和学习交流之用,不对您构成任何决策建议。具体需以当地有关法规为准!
以上就是绵阳养老保险缴费全部内容,希望对您有帮助,欢迎关注新社通app解锁更多社保专业资讯。
养老保险缴费
退休金
养老金
惠州养老金
退休金计算
退休金计算
退休金
个人养老账户余额
退休金计算公式