养老金多久可以领的?
养老金的领取时间主要取决于个人的退休年龄、缴费年限以及是否满足当地养老保险制的领取条件。以下是对养老金领取时间的详细介绍:
达到法定退休年龄:
男年满60周岁,女年满55周岁(或50周岁,具体视情况而定,如从事特殊工种或因病致残等可能有提前退休的法规)。
因伤残、疾病等原因丧失劳动能力且失去生活来源的,经县级农村社会养老保险经办机构批准,可以提前到男年满55周岁、女年满50周岁领取养老金。
缴费年限:
根据《中华人民共和国社会保险法》的法规,参加基本养老保险的个人,在达到法定退休年龄时,需要累计缴费满十五年,才能按月领取基本养老金。
人社部确切法规,从2025年1月1日至2029年12月31日,领取养老金的最低缴费年限为15年,方案并未发生改变。这意味着在这5年内退休的人员,只要社保累计缴费满15年,就能够按月领取退休金。
从2030年1月1日起,最低缴费年限将发生变化,每年增加6个月,直至2040年涨到20年。这一调整旨在应对人口老龄化挑战,增强养老基金的积累,使养老金体系更具可持续性。
养老金领取年限的相关法规
领取保证期:养老金的领取保证期为10年。这意味着,如果被保险人在领取养老金期间不足10年死亡,剩余年限的养老金将由其指定的受益人或者法定继承人领取。
终身领取:只要领取人还在世,就可以一直领取养老金。即使个人账户养老金已经用完,仍然会继续按照原标准计发。这一法定确保了老年人的基本生活保险。
综上所述,养老金的领取时间主要取决于个人的退休年龄、缴费年限以及是否满足当地养老保险制的领取条件。一旦满足这些条件,参保人员就可以在办理完退休手续后开始按月领取养老金。
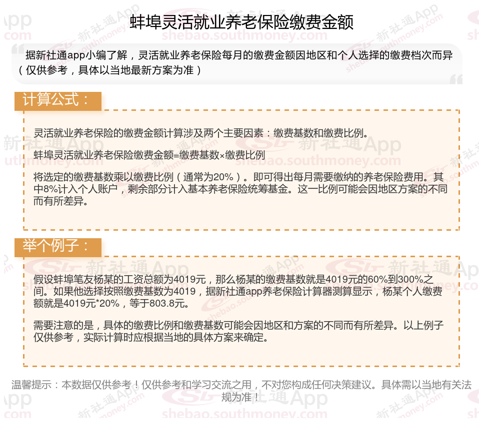
再来看看,蚌埠2024-2025年灵活就业人员养老保险缴费基数及缴纳金额明细公布!
据新社通app显示,2024-2025年蚌埠灵活就业人员养老保险的缴费标准:
养老保险缴费基数的下限为4019元;
养老保险缴费比例为20%。
(注:本文数据仅供参考,具体以当地缴费标准为准)

养老金多久可以领的?
养老金的领取时间主要取决于个人的退休年龄、缴费年限以及是否满足当地养老保险制的领取条件。以下是对养老金领取时间的详细介绍:
达到法定退休年龄:
男年满60周岁,女年满55周岁(或50周岁,具体视情况而定,如从事特殊工种或因病致残等可能有提前退休的法规)。
因伤残、疾病等原因丧失劳动能力且失去生活来源的,经县级农村社会养老保险经办机构批准,可以提前到男年满55周岁、女年满50周岁领取养老金。
缴费年限:
根据《中华人民共和国社会保险法》的法规,参加基本养老保险的个人,在达到法定退休年龄时,需要累计缴费满十五年,才能按月领取基本养老金。
人社部确切法规,从2025年1月1日至2029年12月31日,领取养老金的最低缴费年限为15年,方案并未发生改变。这意味着在这5年内退休的人员,只要社保累计缴费满15年,就能够按月领取退休金。
从2030年1月1日起,最低缴费年限将发生变化,每年增加6个月,直至2040年涨到20年。这一调整旨在应对人口老龄化挑战,增强养老基金的积累,使养老金体系更具可持续性。
养老金领取年限的相关法规
领取保证期:养老金的领取保证期为10年。这意味着,如果被保险人在领取养老金期间不足10年死亡,剩余年限的养老金将由其指定的受益人或者法定继承人领取。
终身领取:只要领取人还在世,就可以一直领取养老金。即使个人账户养老金已经用完,仍然会继续按照原标准计发。这一法定确保了老年人的基本生活保险。
综上所述,养老金的领取时间主要取决于个人的退休年龄、缴费年限以及是否满足当地养老保险制的领取条件。一旦满足这些条件,参保人员就可以在办理完退休手续后开始按月领取养老金。
》快来重算您的养老金够不够花,点击新社通养老金在线计算器轻松测算!
养老金认证
酒泉退休工资
工龄工资
退休差多少钱
退休金计算公式
昌都养老金
孝感社保区别
退休金
鹰潭养老金
养老保险缴费