灵活就业人员的社保缴费金额受到多种因素的影响,包括个人收入、缴费基数、缴费比例以及所在地区的具体方案。那么,上饶2024-2025灵活就业养老保险社保缴费价格表,灵活就业养老保险一个月多少钱?下面随新社通小编一起来看看详情吧。
那么,灵活就业人员养老保险缴费档次来了2024-2025年上饶灵活就业缴费标准是多少钱
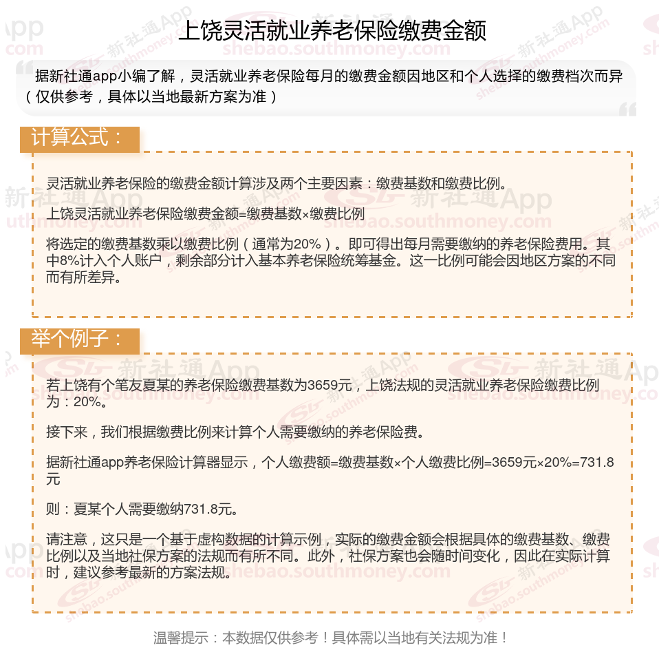
据新社通app显示,2024-2025年上饶灵活就业养老保险的缴费标准根据不同的参保对象有所差异。
灵活就业人员最低缴费基数为:3659元,个人缴纳20%。
请注意,以上缴费标准仅供参考,具体方案可能会根据地区和时间的变化而有所调整。如有需要,查阅当地社保部门公布的新规或咨询相关部门以获取最准确的信息。
(注:本文数据仅供参考,具体以当地缴费标准为准)

我们要计算上饶灵活就业基本养老保险的养老金。先了解下养老金由两部分组成:基础养老金和个人账户养老金。
基础养老金的计算公式为:
(当地的当年养老金计发基数+当地的当年基础养老金计发基数×平均缴费指数)÷2×缴费年限×1%
其中,当地的当年养老金计发基数、当地的当年基础养老金计发基数、平均缴费指数和缴费年限都是给定的参数。
个人账户养老金的计算公式为:
养老保险个人账户累计储存额÷退休年龄确定的计发月数
其中,养老保险个人账户累计储存额和退休年龄确定的计发月数也是给定的参数。
》养老无小事!提前规划您的退休生活!点击领取您的养老金专属规划方案!
退休金
养老金认证
肇庆养老金能
邢台社保缴费
退休养老金多少
陕西西安养老金
社保退休工资计算方法
养老保险缴费
灵活退休金